Stránka 1 z 2
Magnetický spínač + ESP8266
Napsal: 29 led 2024, 10:11
od OtikM
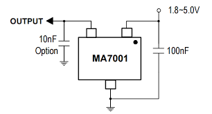
Ahoj mám zapojený magnetický spínač MA7001 do vstupu D6 ESP. Na vstupu mám 10nP kondenzátor + puldown resistor 10k a jednou za sto let

mi špatně indikuje přiložení magnetu, která tam není tzn. vstup je na log0 a měl by být na log1. Pomůžu tomu změnou odporu na 3,3k nebo tam odpor vůbec nemá co dělat?

- datasheet
- ma7001.png (3.32 KiB) Zobrazeno 5252 x
Re: Magnetický spínač + ESP8266
Napsal: 29 led 2024, 11:11
od Caster
Na vstup ESP bych vůbec nic nedával a použil doporučené zapojení obvodu

.
Re: Magnetický spínač + ESP8266
Napsal: 29 led 2024, 11:36
od OtikM
tzn. bez odporu?
Re: Magnetický spínač + ESP8266
Napsal: 29 led 2024, 11:46
od kiRRow
Jednou za sto let ten čip jde oslavit kulaté narozeniny a vždycky se spráská tak, že pak lže

. Tyhle chyby se blbě hledají, může to dělat reakční doba toho čipu, nebo jeho hystereze. Dokud se ti tu chybu nepodaří s dostatečnou pravidelností nasimulovat, máš minimální šanci opravit něco co nevíš co vůbec dělá chybu. To je pak lepší počítat s tím, že tam chyba prostě je a jedno ze 100 měření je špatné. Proto raději 3x měřit a jednou počítat.
Re: Magnetický spínač + ESP8266
Napsal: 29 led 2024, 11:55
od OtikM
Mám to venku a po roce to začne špatně indikovat. Stačí to vyčistit a zas to pak na chvíli normálně funguje. Může to být nějakou venkovní vlhkostí? Jsem myslel, že by ten odpor mohl pomoci, když ho snížím. Nebo bych ho měl spíše připojit jako pullup?
Re: Magnetický spínač + ESP8266
Napsal: 29 led 2024, 12:01
od kiRRow
Může být. Co konkrétně čistíš a od čeho ? ... jestli ti korodují nožičky, nebo ti na to sedá kovový prach, tak to hodně ovlivní měření. Dle datasheetu to má detekční dobu 81 - 161 ms ... (při 25°C) ... Spojováním několika různých examplů, bočně napsaných svých programů, to co mi kdo poradil na internetu a neznalost zapojování může docela taky vést k chybě ( jako že si třeba dle jednoho examplu zapneš interní pullup rezistor a dle druhého připojíš externí pulldown rezistor ) ....
Re: Magnetický spínač + ESP8266
Napsal: 29 led 2024, 12:02
od kiRRow
Takový ty opravy typu, očistím to a ono to měsíc jede ... to je jak můj děda mlátil pěstí do černobílého televizoru - taky to ten stuďák na dva dny opravilo, jak se to tam protřepalo ty součástky

Re: Magnetický spínač + ESP8266
Napsal: 29 led 2024, 12:26
od OtikM
Vypadat to na lehkou oxidaci, a hledám řešení, jestli by nepomohla změna zapojení nebo jediné řešení je nanést lak na plošný spoj.
Vstup D6 nemá interní pullup ani pulldown rezistor. Vždy na vstup ESP je doporučován použít rezistor, tak jsem použil pulldown a teď to ověřuji jestli je to OK.
Re: Magnetický spínač + ESP8266
Napsal: 29 led 2024, 12:33
od Caster
OtikM píše: ↑29 led 2024, 11:36
tzn. bez odporu?
Ano, bez odporu. Senzor by měl sám udržet potřebné logické úrovně

. Není žádný důvod proč tam dávat odpor na pulldown

.
Nepíšeš také nic o tom, z čeho máš ten senzor napájen. Tam by mohl být problém.
Re: Magnetický spínač + ESP8266
Napsal: 29 led 2024, 12:49
od OtikM
Sensor je napájen napětím 3,3V z desky Lolin ESP8266 V3 mini.