Auto. dvierka kurína COOP NANO

Tvoříte zajímavý projekt? Pochlubte se s ním.
Pravidla fóra
Vkládejte prosím jen HOTOVÉ projekty, které chcete představit ostatním.
Odpovědět
fkorava
Příspěvky: 6
Registrován: 22 čer 2020, 15:53

Auto. dvierka kurína COOP NANO

Příspěvek od fkorava » 07 črc 2020, 14:47

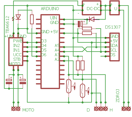
Tu predkladám dokumentáciu na Auto. dvierka kurína COOP NANO. Tieto dvierka majú aj testovací mod. Základom je Arduino Nano ,moto driver
/TB6612/ , RTC obvodom /DS1307/ , (pracuje to aj s/ DS3231/) , ako motor som použil servomotor /MG966 R/ upravený tak aby sa otáčal o 360 stupňov.
Jednoduchá úprava (odstránenie kolika z ozubeného kolieska,odstránenie elektroniky,odstránenie potenciometra,pripojiť na motor vodiče). Na hriadeľ
servomotora som naskrutkoval dištančný stlpik na ktorý som nasadil kovovú cievku od šijacieho stroja zaistil skrutkou a sekundovým lepidlom.Motor je silný udávajú až 10 kg /cm pri napájaní 5V. Ako zdroj som použil step-down modul nastavený na 4,5 V , ktorý napája cez moto driver samotný motor.
Vstupné napätie je 12 V (ja som požil diodový môstik proti prepolovaniu zdroja). El. kondezátory slúžia na odfiltrovanie prúdových špičiek , ktoré sa
môžu objaviť. Náklady neprevyšujú 22 Euro.
Přílohy
Timezone-master.zip
(32.59 KiB) Staženo 249 x
Time-master.zip
(31.07 KiB) Staženo 251 x
Flasher.h
(1.67 KiB) Staženo 258 x
DS1307RTC-master.zip
(7.25 KiB) Staženo 251 x
Dokumenty.txt
(2.01 KiB) Staženo 268 x
COOP_NANO.ino
(9.38 KiB) Staženo 279 x
COOP SCH.png
COOP SCH.png (7.88 KiB) Zobrazeno 3013 x
COOP DPS.png
COOP DPS.png (3.39 KiB) Zobrazeno 3013 x

AstroMiK
Příspěvky: 661
Registrován: 08 pro 2017, 19:05

Re: Auto. dvierka kurína COOP NANO

Příspěvek od AstroMiK » 07 črc 2020, 20:55

To přepínání mezi letním a "zimním" časem se mi zdá jako nesmysl.
Já bych nechal slepicím celoročně jen ten jeden čas (astronomický - SEČ).

Odpovědět

Kdo je online

Uživatelé prohlížející si toto fórum: Žádní registrovaní uživatelé a 2 hosti