Nefunkční Mosfet?

Odpovědět
Zdenda
Příspěvky: 1
Registrován: 04 dub 2018, 22:55

Nefunkční Mosfet?

Příspěvek od Zdenda » 04 dub 2018, 23:03

Dobrý den,
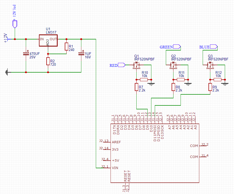
navrhl jsem si obvod, který jsem již zrealizoval. Jde o desku, která řídí RGB led diody. Po složení obvodu a nahrání jednoduchého kódu, který je zde: https://pastebin.com/rBg0AZ26 diody se vůbec nerozsvítí. Zkontroloval jsem všechny pájené spoje, ale bez změny. Děkuji za všechny rady.
Přílohy
obvod.PNG

petan
Příspěvky: 358
Registrován: 23 črc 2017, 10:19
Kontaktovat uživatele:

Re: Nefunkční Mosfet?

Příspěvek od petan » 05 dub 2018, 05:27

Určitě doporučuju kouknout na alespoň elementární základy Arduina, než se budeš do něčeho pouštět...
Na schématu jsou tranzistory připojeny na výstupy 9, 10 a 11 a v programu máš 14...

Pak si přečti pravidla fóra - ten červenej proužek nahoře, nad příspěvky.

A nakonec zkus použít tenhle kód:

Kód: Vybrat vše

void setup() {
  pinMode(9, OUTPUT);
  pinMode(10, OUTPUT);
  pinMode(11, OUTPUT);
}

void loop() {
  digitalWrite(9, HIGH);   // turn the LED on (HIGH is the voltage level)
  delay(500);                       // wait for a second
  digitalWrite(10, HIGH);   // turn the LED on (HIGH is the voltage level)
  delay(500);  
  digitalWrite(11, HIGH);   // turn the LED on (HIGH is the voltage level)
  delay(2000);  
  
  digitalWrite(9, LOW); 
  digitalWrite(10, LOW);  
  digitalWrite(11, LOW);  
  delay(1000);                       // wait for a second
}

jankop
Příspěvky: 1070
Registrován: 06 zář 2017, 20:04
Bydliště: Brno
Kontaktovat uživatele:

Re: Nefunkční Mosfet?

Příspěvek od jankop » 05 dub 2018, 18:37

Jen doplním. Ani ty tranzistory nejsou optimální volba. Nejspíš to nějak fungovat bude, ale ampéru z toho nejspíš ani nedostaneš. Maji docela vysoké napětí Vgs. Budit je budeš cca čtyřmi volty a to je docela na hraně. Se systémem 3,3V by byly prakticky nepoužitelné. Ale nakreslený to máš pěkně, to jo.
Doporučil bych třeba tranzistory IRLZ34N které mají Gate Threshold Voltage max. 2V. Těmhle tranzistorům, spolehlivě spínajícím při nízkém napětí se říká také Logic Level Gate Drive.
Ať ti to brzo funguje.

Odpovědět

Kdo je online

Uživatelé prohlížející si toto fórum: Žádní registrovaní uživatelé a 1 host