H bridge ATtiny85

Nedaří se vám s projektem a nenašli jste vhodné místo, kde se zeptat? Napište sem.
Pravidla fóra
Tohle subfórum je určeno pro konzultaci ucelených nápadů, popřípadě řešení komplexnějších projektů, které opravdu není možné rozdělit na menší části.
Většinu problémů jde rozdělit na menší a ptát se na ně v konkrétních subfórech.
Odpovědět
robot_chobot
Příspěvky: 3
Registrován: 13 úno 2018, 17:13

H bridge ATtiny85

Příspěvek od robot_chobot » 13 úno 2018, 18:10

Zdravim, potreboval by som pomoc so spravnou funkcnostou zapojenia. Pri zapojeni v arduine je regulacia aj zmena polarity funkcna a plynula ale ak zapojenie bezi na attiny85, tak regulacia zo zaciatku nieje plynula a su enormne prudove skoky. poprosil by som vas o radu je tu aj program aj schema aj video spravania oboch pripadov.program je z arduina , na attiny je totozny akurat vstupy/vystupy maju zodpovedajuce piny.Robi to pri zatazi indukcnej(motor), pri odporovej to nerobi.

https://youtu.be/rECJns_t2ns video
https://youtu.be/cYWBeiBUliY

int butt = 4; int led = 7; int pwmA = 11; int pwmB = 10;
int stav = 0; int predstav = 0; int citac = 0;

void setup() {
pinMode(led,OUTPUT);
pinMode(butt,INPUT);
pinMode(pwmA,OUTPUT);
pinMode(pwmB,OUTPUT);
}
void loop() {

int pot = analogRead(A0);
int reg = map(pot,0,1023,0,255);
stav = digitalRead(butt);

if(stav != predstav)
{
if(stav == HIGH){
citac ++;delay(500);}}
delay(100);
predstav = stav;
if(citac % 2 ==0)
{analogWrite(pwmA,reg);
digitalWrite(pwmB,LOW);
digitalWrite(led,HIGH);
}
else{analogWrite(pwmB,reg);
digitalWrite(pwmA,LOW);
digitalWrite(led,LOW);
}
}
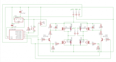
Přílohy
schema.PNG

jankop
Příspěvky: 1063
Registrován: 06 zář 2017, 20:04
Bydliště: Brno
Kontaktovat uživatele:

Re: H bridge ATtiny85

Příspěvek od jankop » 13 úno 2018, 19:08

Špatně umístěný blokovací kondenzátor pro ATTINY80, nevhodně vedené země, nedostatečně ošetřený vstup PB5 Reset. Arduino napájíš zřejmě z jiného zdroje, tak se problémy tak neprojeví. Něco z toho to bude.

robot_chobot
Příspěvky: 3
Registrován: 13 úno 2018, 17:13

Re: H bridge ATtiny85

Příspěvek od robot_chobot » 13 úno 2018, 20:21

ako to myslis s tou zemou a s tym kondenzatorom?kondik je podla datasheetu 7805 mozno to chce vacsiou filtraciu lebo mam obavu ze skoky z indukcnej zataze pri vypinani fetov robia sarapatu s tou 7805 lebo vsimol som si ze aj led kmita...ledka sice nieje v scheme ale je robena ako vystup z pinu 2 na gnd.diki zaa tip ak by at este nieco napadlo potesim sa reakciou :P zajtra to idem dat na osciloskop

Odpovědět

Kdo je online

Uživatelé prohlížející si toto fórum: Žádní registrovaní uživatelé a 1 host