Arduino nano opakovaně odchází do křemíkového nebe

Odpovědět
cesyn
Příspěvky: 3
Registrován: 22 kvě 2018, 11:13

Arduino nano opakovaně odchází do křemíkového nebe

Příspěvek od cesyn » 22 kvě 2018, 11:44

Ahoj,

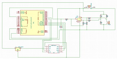
s arduinem začínám a už mi nějak docházejí nápady. Snažím se postavit bezdrátový teploměr k udírně, schéma vysílače viz níže. Ve schématu chybí kondík na Vin nfr24l01+, ale je tam. Celý to napájím buď 12V adaptérem nebo 12V ze stabilizovaného zdroje tesla BS 554.

Všechno mi funguje, problém je, že třeba celý den testování provozu se nic nestane a vše funguje jak má, další den hodinu po zapnutí přestane vysílat. Arduino přestane reagovat. Poslední kousek se po odpojení od napájení a opětovnému zapojení strašně zahřál a konec. Nevím jestli někde nepřetěžuji nějaké piny, fakt už nevím. Na vysílači už mi takhle odešly dvě nana (čínský dovoz). Dál už testovat nehodlám dokud nenajdu problém.

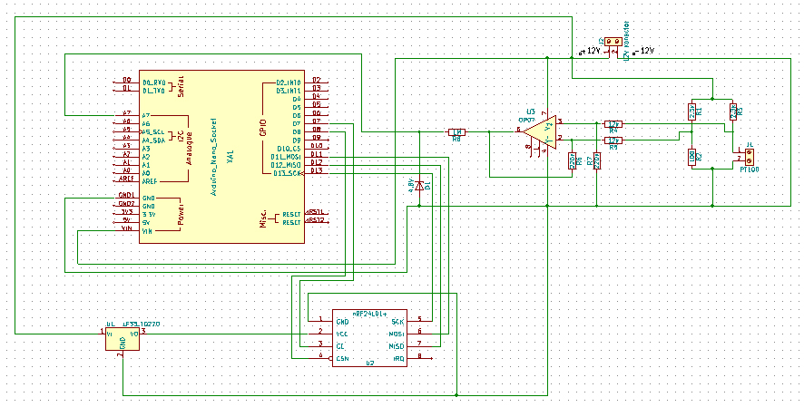
Podobná věc se stala na přijímači. K desce je připojen úplně stejně obvod nfr24l01+ a displej přes i2c jinak nic. Vše fungovalo docela dlouho, najednou blok, deska bez reakce a konec. :-(

Děkuji všem za jakoukoliv radu. Snad to nemám úplně mimo mísu.
Přílohy
schema.jpg

ohruska
Příspěvky: 235
Registrován: 08 pro 2017, 20:56

Re: Arduino nano opakovaně odchází do křemíkového nebe

Příspěvek od ohruska » 22 kvě 2018, 12:20

Zdravím.
Osobně si myslím, že problém je v napájení arduina.
Regulátor na desce je lineární a z 12V udělat 5V je asi nad jeho síly, hlavně teplotně. Zkus snížit napětí na VIN na 6.5 V nějakým externím regulátorem.
Ota

cesyn
Příspěvky: 3
Registrován: 22 kvě 2018, 11:13

Re: Arduino nano opakovaně odchází do křemíkového nebe

Příspěvek od cesyn » 22 kvě 2018, 12:24

Dík za tip zkusím. Při zapojování jsem vycházel z těchto údajů, takže jsem v tom neviděl problém

Vstupní napětí (doporučeno) 7-12 V
Vstupní napětí (meze) 6 - 20 V

jankop
Příspěvky: 1069
Registrován: 06 zář 2017, 20:04
Bydliště: Brno
Kontaktovat uživatele:

Re: Arduino nano opakovaně odchází do křemíkového nebe

Příspěvek od jankop » 22 kvě 2018, 15:00

ohruska má možná pravdu. Musíš si uvědomit, že nejde jen o absolutní velikost vstupního napětí, ale také o rozdíl vstupního a výstupního napětí, který spolu s výstupním proudem určuje výkon, který se musí mařit na lineárním stabilizátoru. Na druhé straně tvoje konfigurace by měla mít spotřebu pár desítek miliampér a k poškození ani malého stabilizátoru by dojít nemělo.

Le-Ze
Příspěvky: 219
Registrován: 24 črc 2017, 08:15

Re: Arduino nano opakovaně odchází do křemíkového nebe

Příspěvek od Le-Ze » 31 kvě 2018, 09:21

Se zbytečně trapíš s těma nfr24l01 ;)
https://www.elec-cafe.com/temperature-s ... d-ds18b20/

martinius96
Příspěvky: 589
Registrován: 01 srp 2017, 19:29
Bydliště: Poprad

Re: Arduino nano opakovaně odchází do křemíkového nebe

Příspěvek od martinius96 » 01 čer 2018, 02:48

Presne tak a keď už máš ten adaptér na 12V, tak si kup ESP8266 dosku - NodeMCU v3 a k tomu Base, cez ktorý ho môžeš napájať na 12V a problém je vyriešený

cesyn
Příspěvky: 3
Registrován: 22 kvě 2018, 11:13

Re: Arduino nano opakovaně odchází do křemíkového nebe

Příspěvek od cesyn » 14 čer 2018, 15:22

Nápad se snížením vstupního napětí arduina se zdá jako krok správným směrem. Od tý doby drží :)

Ty obvody s wifi vypadají slibně, bohužel zahrada až k udírně není ani zdaleka pokrytá signálem a pokud udím na chalupě tak tam už vůbec. Jedině si nosit ještě router :D :D :D

Díky

Le-Ze
Příspěvky: 219
Registrován: 24 črc 2017, 08:15

Re: Arduino nano opakovaně odchází do křemíkového nebe

Příspěvek od Le-Ze » 17 čer 2018, 18:13

cesyn píše:
14 čer 2018, 15:22
bohužel zahrada až k udírně není ani zdaleka pokrytá signálem a pokud udím na chalupě tak tam už vůbec. Jedině si nosit ještě router :D :D :D
Pak stačí ten modul nastavit jako AP a připojit se mobilem přimo na něj :D

Odpovědět

Kdo je online

Uživatelé prohlížející si toto fórum: Žádní registrovaní uživatelé a 2 hosti