BMS

borovecek
Příspěvky: 6
Registrován: 03 led 2018, 21:08

BMS

Příspěvek od borovecek » 03 led 2018, 21:58

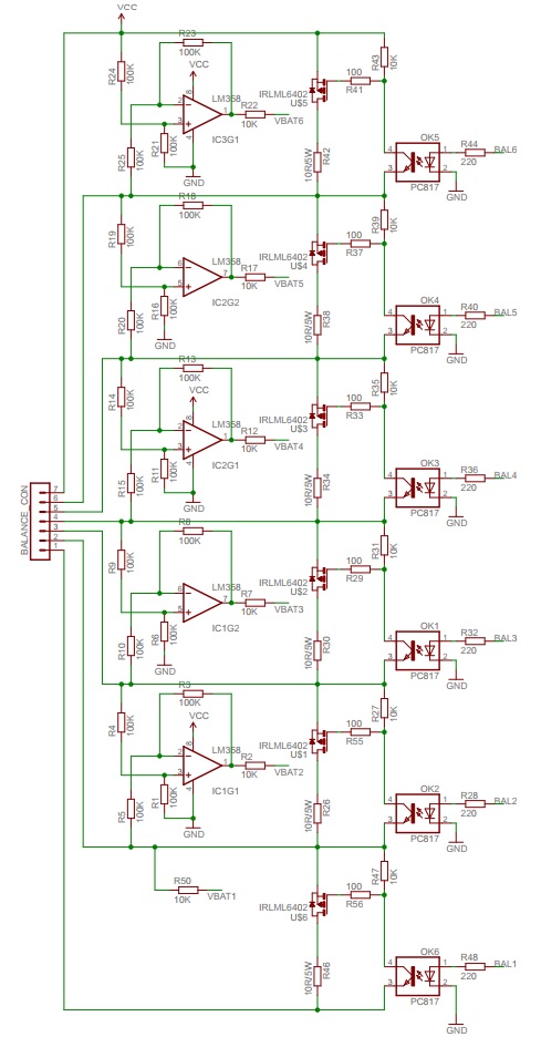
Zdravím vás všechny, s prosbou o radu. Snažím se vytvořit si BMS pro 8 článků LIFEPO4, jen mam problém s měřením napětí na nejvyšších článcích. Používám rozdílové zesilovače, abych mohl využít u arduina analogové vstupy , se stále co největší přesností. Schéma které zde uvádím, jen je pro 6 článků, pro další dva nejsou zakresleny. Ale použité OZ jsou jen do 30V, a to jen v krajním případě. Tak se vás chci zeptat zda nemáte tip na OZ které bych mohl použít s nemusel se přitom bát jejich zničení. Děkuji za nápady
Přílohy
BMS.jpg

ohruska
Příspěvky: 235
Registrován: 08 pro 2017, 20:56

Re: BMS

Příspěvek od ohruska » 03 led 2018, 22:31

Jaké tam máš teď OZ?

borovecek
Příspěvky: 6
Registrován: 03 led 2018, 21:08

Re: BMS

Příspěvek od borovecek » 03 led 2018, 22:34

Omlouvam se. ve schematu je to spatne videt.mam tam LM358

ohruska
Příspěvky: 235
Registrován: 08 pro 2017, 20:56

Re: BMS

Příspěvek od ohruska » 03 led 2018, 22:41

Já normálně hledám tady, protože se dají zadat parametry hledání.
Zkus se podívat https://www.tme.eu/cz/details/lm2902ng/ ... conductor/
Byl to výběr s nejnižší cenou.

borovecek
Příspěvky: 6
Registrován: 03 led 2018, 21:08

Re: BMS

Příspěvek od borovecek » 04 led 2018, 13:25

Co jsem se díval, na ten OZ, tak sice na TME uvádějí až 36Volt, tak zrovna u tohohle mají jen do 26Volt. A já když bych měl plně nabité baterie, tak budou mít napětí cca 29,2V , to je maximum které nechci překročit, ale raději chci mít rezervu než hnát ten OZ až na hranici možnosti, nebo jestli máte jiný nápad jak toto zapojení upravit? Jediné další co mne napadá je, rozdělit ho na dvě poloviny a použít na každou polovinu MCP3208, ty od sebe oddělit isolatorem.

Uživatelský avatar
pavel1tu
Příspěvky: 2065
Registrován: 26 říj 2017, 08:28
Bydliště: Trutnov
Kontaktovat uživatele:

Re: BMS

Příspěvek od pavel1tu » 04 led 2018, 14:46

Nechápu co potřebuješ ? Hlídat každý článek zvlášť nebo dohromady ?
Dohromady pro hlídání vícečlánkových packů na bázi Li používám MAX11080 nebo tak nějak - nastavíš si na něm jak hlídání pod/přepětí článku, rozsah už nevím, ale zatím všechny baterie co jsem potkal se do rozsahů vešly ....

Pokud chceš arduinem nabíjet nějakou velkou baterii, raději tě od toho odradím, na to jsou IO k tomu konstruované, asi i levnější. Arduinu bych nějaký drahý ACCU pack nesvěřil ....
UNO, NANO, Mikro, PRO mini, DUE, ESP32S2, RPi PICO
Pavel1TU
"Správně napsaný kod lze číst jako knihu"

borovecek
Příspěvky: 6
Registrován: 03 led 2018, 21:08

Re: BMS

Příspěvek od borovecek » 04 led 2018, 14:54

Chci přes arduino měřit napětí jednotlivých článku, v celé baterii která ma celkem 8 článků. Zobrazovat se vše bude na displeji, zároveň krom jen měření bude ještě baterie balancovat při nabíjení, nejdříve ale potřebuji zprovoznit měření napětí všech článků

ohruska
Příspěvky: 235
Registrován: 08 pro 2017, 20:56

Re: BMS

Příspěvek od ohruska » 04 led 2018, 15:01

Díval jsem se na parametry LM2902NG, není tam 36V, ale je tam 32V, to by mělo stačit.

Uživatelský avatar
pavel1tu
Příspěvky: 2065
Registrován: 26 říj 2017, 08:28
Bydliště: Trutnov
Kontaktovat uživatele:

Re: BMS

Příspěvek od pavel1tu » 04 led 2018, 15:04

Aha,

Já se k tomu ještě nedostal, ale měřil jsi přesnost analogových vstupů Arduina jak jednotlivých mezi sebou, tak v závislosti na teplotě Atmelu ?

PS: Pro řízení nabíjení jednotlivých článků jsou dobré i nějaké šváby od TI, četl jsem o tom jednu seminárku, jen teď nevím kde je zahrabaná ....

Držím palce :-) - já bych do toho nešel ....
UNO, NANO, Mikro, PRO mini, DUE, ESP32S2, RPi PICO
Pavel1TU
"Správně napsaný kod lze číst jako knihu"

borovecek
Příspěvky: 6
Registrován: 03 led 2018, 21:08

Re: BMS

Příspěvek od borovecek » 04 led 2018, 15:12

Už ze zkušeností s různými výrobci se skoro vždy dívám do datasheetu od různých výrobců, a třeba u TI http://www.ti.com/lit/ds/symlink/lm124-n.pdf je uvedeno jen těch 26Volt, proto se raději vždy řídím menšim co najdu, abych si našel vhodnější alternativu. Jinak tu teplotu v závislosti na atmelu jsem měřit nezkoušel

Odpovědět

Kdo je online

Uživatelé prohlížející si toto fórum: Žádní registrovaní uživatelé a 2 hosti