TFT LCD 1.8"

ondraN
Příspěvky: 935
Registrován: 08 srp 2019, 20:01

Re: TFT LCD 1.8"

Příspěvek od ondraN » 09 čer 2021, 07:00

Maxim píše:
08 čer 2021, 20:40
Připojil jsem AVCC k VCC a přidal kondenzátor na AREF proti GND a napětí na AREF se zvedlo na VCC a kolísá o 0,05V mám tam hodně malý kondenzátor, nevím jestli to vadí...
ten analog read se výrazně zlepšil, ale furt to ukazje hodně špatně... mam přivedeno 3,62V ale ukazuje to od cca 3,41V do 3,83V což je furt hodně
koukal jsem na to schema z datasheetu a moc tomu nerozumím
Pokud ti ty měřené hodnoy takhle kolísají, máš někde nějaké rušení. Proč myslíš, že ty analogové vývody napájení jsou oddělené od digitálních. Vždyť by to mohlo být spojené uvnitř čipu a ušetřily by se vývody na porty :mrgreen: Jenže pro kvalitní měření aproximačním převodníkem je naprosto nezbytné, aby bylo odfiltrováno rušení. To, jak je to zapojené na Unu, je na hranici použitelnosti, proto taky uno měří mizerně a měření se musí doplňovat digitální filtrací. Když třeba uděláš dvacet měření a z nich průměr, tak to odpovídá tomu, jako kdybys zvýšil kapacitu kondenzátorů v signálové cestě a na napájení. Pokud moc neholduješ elektronice, je blbost začít něco stavět od nuly. Použij nějaký modul, který zaručí alespoň nějakou úroveň kvality. Když to bude chodit, můžeš zkoušet vlastní návrh a dumat, proč je to o tolik horší. Tím se něco naučíš (alespoň číst schemata).

Uživatelský avatar
kiRRow
Příspěvky: 1343
Registrován: 07 kvě 2019, 07:03
Bydliště: Opava

Re: TFT LCD 1.8"

Příspěvek od kiRRow » 09 čer 2021, 16:31

kiRRow píše:
28 kvě 2021, 19:06
Já myslím, že celkově tady je potřeba otevřít spodní šuplík stolu a vytáhnout věšteckou kouli. Kód, schéma ...
ondraN píše:
31 kvě 2021, 06:37
A co sem dát to schema? A změřil už jsi napětí na SPI po komunikaci s displejem?
ondraN píše:
08 čer 2021, 06:29
Schema :?:
pavel1tu píše:
08 čer 2021, 21:38
Já nevím co nechápeš na tom - schema
Minimální zapojení je třeba zde
http://docs.uart.cz/docs/uduino/

Jak máš zapojené to měření - dělič - hodnoty odporů ...
Jaký bootloader tam máš nahraný a jak jsi nastavil při nahrávání FUSE ?
Čím to napájíš - typ zdroje, foto, popřípadě schema pokud jsi ho vyráběl ....

Tím bych asi začal, pak můžeme pokračovat
Schéma ?

Maxim
Příspěvky: 128
Registrován: 22 led 2019, 20:32

Re: TFT LCD 1.8"

Příspěvek od Maxim » 10 čer 2021, 08:46

Momentálně to zkouším přímo z USB z PC, ale poběží to na malinkatém step up modulu... napájecí napětí bude 5.35V, snad to nebude ničemu vadit
schema nakreslené nemám používáte na to nějaký program??
propojení mcu s lcd jsem tu už posílal...

ondraN
Příspěvky: 935
Registrován: 08 srp 2019, 20:01

Re: TFT LCD 1.8"

Příspěvek od ondraN » 10 čer 2021, 09:31

Maxim píše:
10 čer 2021, 08:46
Momentálně to zkouším přímo z USB z PC, ale poběží to na malinkatém step up modulu... napájecí napětí bude 5.35V, snad to nebude ničemu vadit
schema nakreslené nemám používáte na to nějaký program??
propojení mcu s lcd jsem tu už posílal...
Vyfoť nebo oskenuj ručně kreslené, to snad, proboha, máš. Propojení s displejem jsi tady jen popsal, že je to připojené přes SPI, ale nic dalšího, třeba jak máš řešené jeho vypnutí, o kterém se tu zmiňuješ. Bez těch podrobností, je to, jako bys měl otázku "Moc mi žere auto, co je špatně?"

Uživatelský avatar
pavel1tu
Příspěvky: 2065
Registrován: 26 říj 2017, 08:28
Bydliště: Trutnov
Kontaktovat uživatele:

Re: TFT LCD 1.8"

Příspěvek od pavel1tu » 10 čer 2021, 10:22

Maxim píše:
10 čer 2021, 08:46
Momentálně to zkouším přímo z USB z PC, ale poběží to na malinkatém step up modulu... napájecí napětí bude 5.35V, snad to nebude ničemu vadit
schema nakreslené nemám používáte na to nějaký program??
propojení mcu s lcd jsem tu už posílal...
Já vše kreslím v KiCAD - je to myslím Opensource, sice je to na tvorbu PCB, ale i na schemata je dobrý. Alespoň je mám "na ažpak"

0,3V ti sežere Schottkyho dioda a budeš tam mít 5V
Mezi námi, právě zdrojová část je důležitá, jakékoliv zvlnění, kolísání napětí - jen problémy, vůbec při měření.
Pokud někde potřebuji něco měřit přesně - dávám tam i "švába" na referenční napětí, třeba na 3.3V +-000.1V

Opět - "poběží to na malinkatém step up modulu" - a typ, nebo odkaz kde jsi koupil - NIKDE.
Víš co mám takovýchto modulů v koši ? Většinou kvůli účinnosti a zvlnění při větší změně odběru (při probuzení ATmega a periferií)
UNO, NANO, Mikro, PRO mini, DUE, ESP32S2, RPi PICO
Pavel1TU
"Správně napsaný kod lze číst jako knihu"

Uživatelský avatar
kiRRow
Příspěvky: 1343
Registrován: 07 kvě 2019, 07:03
Bydliště: Opava

Re: TFT LCD 1.8"

Příspěvek od kiRRow » 10 čer 2021, 15:40

pavel1tu píše:
10 čer 2021, 10:22
Opět - "poběží to na malinkatém step up modulu" - a typ, nebo odkaz kde jsi koupil - NIKDE.
Víš co mám takovýchto modulů v koši ? Většinou kvůli účinnosti a zvlnění při větší změně odběru (při probuzení ATmega a periferií)
Mohu jen potvrdit. A nepomůže ani kondenzátor máčený ve svěcené vodě. Díky bohu, že ještě někoho nenapadlo zrušit stabilizátory :D

Uživatelský avatar
pavel1tu
Příspěvky: 2065
Registrován: 26 říj 2017, 08:28
Bydliště: Trutnov
Kontaktovat uživatele:

Re: TFT LCD 1.8"

Příspěvek od pavel1tu » 10 čer 2021, 17:24

kiRRow píše:
10 čer 2021, 15:40
Mohu jen potvrdit. A nepomůže ani kondenzátor máčený ve svěcené vodě. Díky bohu, že ještě někoho nenapadlo zrušit stabilizátory :D
Pokud myslíš lineární stabilizátory, dovolím si oponovat.

Mám věci na 2xAA, které mi díky UP DC/DC měniči s účiností 90-94% a neuvěřitelně nízkou vlastní spotřebou, běhají i několik let ;)
Jen se na "důležitých" součástkách nesmí šetřit, stejně to jsou "haléřové" položky a zdroj pořádně otestovat, včetně měření na osciloskopu případných zvlnění atd.
UNO, NANO, Mikro, PRO mini, DUE, ESP32S2, RPi PICO
Pavel1TU
"Správně napsaný kod lze číst jako knihu"

Uživatelský avatar
kiRRow
Příspěvky: 1343
Registrován: 07 kvě 2019, 07:03
Bydliště: Opava

Re: TFT LCD 1.8"

Příspěvek od kiRRow » 11 čer 2021, 16:27

pavel1tu píše:
10 čer 2021, 17:24
kiRRow píše:
10 čer 2021, 15:40
Mohu jen potvrdit. A nepomůže ani kondenzátor máčený ve svěcené vodě. Díky bohu, že ještě někoho nenapadlo zrušit stabilizátory :D
Pokud myslíš lineární stabilizátory, dovolím si oponovat.

Mám věci na 2xAA, které mi díky UP DC/DC měniči s účiností 90-94% a neuvěřitelně nízkou vlastní spotřebou, běhají i několik let ;)
Jen se na "důležitých" součástkách nesmí šetřit, stejně to jsou "haléřové" položky a zdroj pořádně otestovat, včetně měření na osciloskopu případných zvlnění atd.
Tak to zřejmě nebudou projekty, kde umí najednou proudový odběr z několika uA/mA vyskočit krátkodobě až k 1A. A pokud víš o takovém DC/DC měniči, který takové změny zvládá, rád si nechám poradit.

Uživatelský avatar
pavel1tu
Příspěvky: 2065
Registrován: 26 říj 2017, 08:28
Bydliště: Trutnov
Kontaktovat uživatele:

Re: TFT LCD 1.8"

Příspěvek od pavel1tu » 11 čer 2021, 18:27

kiRRow píše:
11 čer 2021, 16:27
Tak to zřejmě nebudou projekty, kde umí najednou proudový odběr z několika uA/mA vyskočit krátkodobě až k 1A. A pokud víš o takovém DC/DC měniči, který takové změny zvládá, rád si nechám poradit.
Tak tady se už od počátku bavíme jak minimalizovat spotřebu jeho zařízení,
nepředpokládám že by mu tam něco odebíralo 1A. Ale jeden takový úsporný umí i 600mA.

Ale mám DC/DC co jede z autobaterky na 5V, napájí to zalévání. Tam je skok (jsou tam 4x5V cívky co přepínají ventily na zalévání, špička byla asi 5,5A (asi 50-80ms) a zdroj to dává, Arduino drží a nepadá.
Ono tohle nebude o zdroji, ale o pasivních součástkách za ním - můžeš tam dát něco co ti požere tyto proudové špičky, nebo pořádný kondik.
UNO, NANO, Mikro, PRO mini, DUE, ESP32S2, RPi PICO
Pavel1TU
"Správně napsaný kod lze číst jako knihu"

Maxim
Příspěvky: 128
Registrován: 22 led 2019, 20:32

Re: TFT LCD 1.8"

Příspěvek od Maxim » 30 čer 2021, 14:09

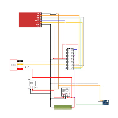
Ahoj, konečně posílám schema.
Ten napájecí modul má při odběru několik mikro ampér účinnost jen 75%, tak prosím o odkazy na lepší stabilizátory.
odkaz na měnič
https://www.aliexpress.com/item/4000805 ... 4c4d4nWVN9
Přílohy
schema2.png

Odpovědět

Kdo je online

Uživatelé prohlížející si toto fórum: Žádní registrovaní uživatelé a 1 host