Anemometr T114 (WH1080) odpor a script IDE
Re: Anemometr T114 (WH1080) odpor a script IDE
Tak jsem prostředního švába vypáral a zkusil jsem měřit při 3,3V, zda funguje citlivost na magnetické pole. Fungovalo. Takže tam připájím paralelně odpory podle původního zapojení s jazýčkovými relátky a uvidím. Myslím, že mohu použít i 5V, ta hladina 3,3V tam byla asi kvůli tomu švábu, Hall sensor by to měl unést a nebudu muset dělat úrovňovou konverzi.Toast píše: ↑13 čer 2019, 09:58Ahoj, koupil jsem anemometr i ukazatel větru v Hadexu, anemometr připojený přes interní pull-up a na ošetření kontaktu 200nF. Jede dobře, sice přesnost nic moc. Nemám to jako meteo, ale spíš na hlídání větrání na skleníku, aby mi silný vítr nepoškodil otevřená střešní okna, takže stačí.
Větší problém mám s ukazatelem větru. Čekal jsem klasiku, tj. dva vodiče v RJ po stranách, napojené na odporovou hvězdu přes jazýčková relé, ale uvnitř mě čekalo čínské překvapení na vyšším levelu - hallovy sondy a k tomu elektronika. Ať měřím jak měřím, ani odpor ani napětí se nemění při otáčení. Nechci to zkazit, nevím, kam s napájením, a kde je výstup. Setkali jste se s tím už?
Dík.
U každého sensoru je jeden rezistor a dvě kapacity, a zapojení odpovídá schématu v odstavci PullUp Rezistor https://www.allegromicro.com/en/Design- ... asics.aspx. Nevím, jestli ty odstupňované rezistory mám dát až na výstup za pullup rezistor, nebo musím dát před něj. Mám tam nechat pullup rezistory u každého sensoru, nebo je dát pryč a nechat jen jeden pullup pro všechny? Dík.
Re: Anemometr T114 (WH1080) odpor a script IDE
Dnes mi přišel komplet "čidel" k WH1080 z HADEX a je to klasika.
Než začnu dělat na schematu, planuji PCB s měřením teploty, vlhkosti a tlaku , baterkou , konektorem na dobíjení a solar panel - už něco máš, že bych z toho vyšel, nebo odkud čerpáš ?
Kamarád to nabastlil na univerzál bez bateky na wifi modulu, já bych raději 433MHz( wifi tu mám zarušené) a baterku + přípravu na solární dobíjení.
Než začnu dělat na schematu, planuji PCB s měřením teploty, vlhkosti a tlaku , baterkou , konektorem na dobíjení a solar panel - už něco máš, že bych z toho vyšel, nebo odkud čerpáš ?
Kamarád to nabastlil na univerzál bez bateky na wifi modulu, já bych raději 433MHz( wifi tu mám zarušené) a baterku + přípravu na solární dobíjení.
UNO, NANO, Mikro, PRO mini, DUE, ESP32S2, RPi PICO
Pavel1TU
"Správně napsaný kod lze číst jako knihu"
Pavel1TU
"Správně napsaný kod lze číst jako knihu"
Re: Anemometr T114 (WH1080) odpor a script IDE
Vypadá to, že ze "skladových" zásob dám prototip.
Baterka a konektor na "solárko" jen příprava, ještě nemám čip na měření, BMP280 mi došly.
Objednal jsem 20ks HTU21D - je čas vyzkoušet něco nového.
Program i HW zatím jadím jen na teplotu a vlhkost - srážky, směr a rychlost větru bude v druhém kole.
PCB
Baterka a konektor na "solárko" jen příprava, ještě nemám čip na měření, BMP280 mi došly.
Objednal jsem 20ks HTU21D - je čas vyzkoušet něco nového.
Program i HW zatím jadím jen na teplotu a vlhkost - srážky, směr a rychlost větru bude v druhém kole.
PCB
UNO, NANO, Mikro, PRO mini, DUE, ESP32S2, RPi PICO
Pavel1TU
"Správně napsaný kod lze číst jako knihu"
Pavel1TU
"Správně napsaný kod lze číst jako knihu"
Re: Anemometr T114 (WH1080) odpor a script IDE
Zatím jsem moc nepokročil, mám jen větrání na teplotě, musím ještě řešit konstrukční problémy.
Re: Anemometr T114 (WH1080) odpor a script IDE
Nám se to nevejde do toho radiačního štítu - akumulátor, dobíjení, zdroj 3,3V, RFM69 + čidla (nechci tam rvát SMD ATmegu, nemám je jak programovat), tak dáme akumulátor k solárnímu panelu včetně elektroniky dobíjení.
Zapoměl jsem totiž na konektory RJ11 - propojení na okolní čidla.
Byl jsem dotlačen do změny snímačů - HDC2080 + BMP180.
K akumilátoru dáme DS18B20, jen pro zajímavost + měření napětí na baterce + na solárku.
K baterce nově doplněna pojistka - škrtnul jsem si a šel mi do kytek jediný AP2112 co jsem tu měl - tak jsem to schrábnul do šuplíku a pokračovat budu až v srpnu - jdu se dovolenkovat s dětmi ....
Zapoměl jsem totiž na konektory RJ11 - propojení na okolní čidla.
Byl jsem dotlačen do změny snímačů - HDC2080 + BMP180.
K akumilátoru dáme DS18B20, jen pro zajímavost + měření napětí na baterce + na solárku.
K baterce nově doplněna pojistka - škrtnul jsem si a šel mi do kytek jediný AP2112 co jsem tu měl - tak jsem to schrábnul do šuplíku a pokračovat budu až v srpnu - jdu se dovolenkovat s dětmi ....
UNO, NANO, Mikro, PRO mini, DUE, ESP32S2, RPi PICO
Pavel1TU
"Správně napsaný kod lze číst jako knihu"
Pavel1TU
"Správně napsaný kod lze číst jako knihu"
Re: Anemometr T114 (WH1080) odpor a script IDE
Kámoš na to nějak spěchá, ten jeho Cumulus se mu na PC hroutí.
Máme verzi LILION/RFM69
Ještě bude WiFi/NICD
Zítra jdu stříhat z kartonu 3D model, jestli se to tam vejde ....
vrch
spodek
Máme verzi LILION/RFM69
Ještě bude WiFi/NICD
Zítra jdu stříhat z kartonu 3D model, jestli se to tam vejde ....
vrch
spodek
UNO, NANO, Mikro, PRO mini, DUE, ESP32S2, RPi PICO
Pavel1TU
"Správně napsaný kod lze číst jako knihu"
Pavel1TU
"Správně napsaný kod lze číst jako knihu"
Re: Anemometr T114 (WH1080) odpor a script IDE
Tak,
- použil jsem Vaše zkušenosti z měření rychlosti větru a "něco" to měří, nevím jak to nakalibrovat, ale asi to vezmu z toho fora jak jsem psal výše (pulz na m/s)
- směr větru mne nenadchnul, zatím to nechám, ale uvažuji že použiji Grayův kód - nemá někdo zkušenosti (hlavně jak vyrobit HW, dekodování je knihovna, nebo tam dát ATtiny ?)
- srážkoměr měří blbosti ? Nalil jsem tam 20ml a tak nějak když jsem plochu snímače přepočítal na "m2" - tak mi to nevychází ....
- na čidla BMP180 a HDC2080 se vrhnu co nevidět, už je mám na stole - ale není čas
Prosím - nemá někdo zkušenost s MCP73831 ? Je tam nějaká záludnost ? Přijde mi nevím kdy a potřebuji dát do výroby tišťák
Vyroben 3D model z lepenky - a po drobných přesunech - se to vejde !
3D_1
3D_2
3D_3
- použil jsem Vaše zkušenosti z měření rychlosti větru a "něco" to měří, nevím jak to nakalibrovat, ale asi to vezmu z toho fora jak jsem psal výše (pulz na m/s)
- směr větru mne nenadchnul, zatím to nechám, ale uvažuji že použiji Grayův kód - nemá někdo zkušenosti (hlavně jak vyrobit HW, dekodování je knihovna, nebo tam dát ATtiny ?)
- srážkoměr měří blbosti ? Nalil jsem tam 20ml a tak nějak když jsem plochu snímače přepočítal na "m2" - tak mi to nevychází ....
- na čidla BMP180 a HDC2080 se vrhnu co nevidět, už je mám na stole - ale není čas
Prosím - nemá někdo zkušenost s MCP73831 ? Je tam nějaká záludnost ? Přijde mi nevím kdy a potřebuji dát do výroby tišťák
Vyroben 3D model z lepenky - a po drobných přesunech - se to vejde !
3D_1
3D_2
3D_3
UNO, NANO, Mikro, PRO mini, DUE, ESP32S2, RPi PICO
Pavel1TU
"Správně napsaný kod lze číst jako knihu"
Pavel1TU
"Správně napsaný kod lze číst jako knihu"
Re: Anemometr T114 (WH1080) odpor a script IDE
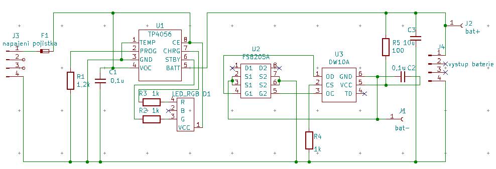
Snad s tímt nebude problém, ale já bych raději použil TP4056 pro nabíječku viz schéma. A nechal jsem si poslat z aliexpresu stejný už hotový a nabíjí to v poho i článek z tabletu(3000mAH).
Re: Anemometr T114 (WH1080) odpor a script IDE
No, hotový to nechci, švába 4056 doma mám a nepoužil jsem ho právě proto, že mi blbne, když solár přestane dávat (nesvítí slunce), nebo svítí málo a nedá to dost proudu - někdy prostě přestal nabíjet a už se nerozjel, dokud jsem neodpojil a znovu nepřipojil baterku.
UNO, NANO, Mikro, PRO mini, DUE, ESP32S2, RPi PICO
Pavel1TU
"Správně napsaný kod lze číst jako knihu"
Pavel1TU
"Správně napsaný kod lze číst jako knihu"
Kdo je online
Uživatelé prohlížející si toto fórum: Žádní registrovaní uživatelé a 2 hosti