Hradlo NOT, invertor, negátor

jankop
Příspěvky: 1068
Registrován: 06 zář 2017, 20:04
Bydliště: Brno
Kontaktovat uživatele:

Re: Hradlo NOT, invertor, negátor

Příspěvek od jankop » 15 pro 2018, 22:33

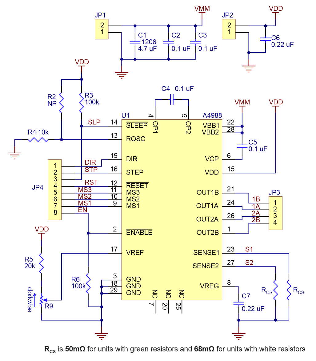
Beru zpět, je tam opravdu asi PullUp rezistor. Teď už si můžu jenom rejpnout do blokovacího elektrolytického kondenzátoru 100pF :D
0J3359.1200.png

zz912
Příspěvky: 52
Registrován: 28 črc 2018, 13:49

Re: Hradlo NOT, invertor, negátor

Příspěvek od zz912 » 16 pro 2018, 08:46

Teď už si můžu jenom rejpnout do blokovacího elektrolytického kondenzátoru 100pF
JJ, to mi uteklo. Má tam být 0.1mF. 100uF nelze ve Fritizingu zadat přímo. Už jsem byl zde na tomto fóru upozorňován,
ale ta chyba se mi furt objevuje, jak vykopírovávám různé varianty, svých řešení.
V podkladech k driveru jsem našel, že je to nějaká pumpa.
Beru zpět, je tam opravdu asi PullUp rezistor.
U EN je PullDown

Napadá Vás ještě něco, co by mě mohlo u toho negátoru ještě překvapit? Snažím se pochopit podstatu problémů.

To, že spousty mých řešení jsou bizarní, jsem celej já. Na druhou stranu, si myslím, že by to mělo fungovat přesně tak jak chci.
Když vyhoří A4988 a bude na jeho vstupu EN napětí VMOT, tak by se nemělo nic stát, protože je tam dioda D12
Když vyhoří A4988 a bude na jeho vstupu zem, tak by se nemělo nic stát, akorát tam poteče proud přes R21
Řídící napětí pro A4988 je 3.3 az 5V. Zenerova dioda má 5.1V. Další význam D12, by mělo být snížení napětí do vstupu.

Pro čtenáře, kteří se dostaly až sem, tak tím prvním zapojením v tomto vláknu se neinspirujte. Diody D2 až D7 neřeší, když vstupy A4988 se spojí se zemí. Arduino bude zničeno kvůli velkému odběru z jeho výstupů. Takže jsou tam na ...(ozdobu).

Přiznám se, že jsem si toho nastudoval od položení tohoto dotazu dost nastudoval, ale stále v tom plavu. Je mi 32 a když sháním na netu základní elektrotechnické informace, tak narážím na vypracované maturitní otázky. Mám pocit, že se vracím do puberty.

Odpovědět

Kdo je online

Uživatelé prohlížející si toto fórum: Žádní registrovaní uživatelé a 2 hosti