Atmega328 a CH340G

mourison
Příspěvky: 18
Registrován: 07 led 2019, 21:15

Atmega328 a CH340G

Příspěvek od mourison » 07 dub 2021, 21:25

Zdravíčko kamarádi,
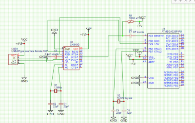
mám vše zapojené podle schematu níže a v IDE nastaveno UNO a COM port dle Správce zařízení a programátor AVRISP mkII.

Zkouším už nekolik dní kde co a stále stejný problém :), Když čip vložím do desky UNA vše funguje bootloader na něm je, ale jakmile zapojím do mého vlastního "UNO schematu" hodí mi to po dlouhém nahrávání hlášku "avrdude: stk500_recv(): programmer is not responding".

Jinak měřil jsem voltíky na pinu jedna a poskakuje 4,8 a 4,9 nastřídačku :) předpokládám že to dělá kondenzátor a přepíná bootloader na nahrávání. Jinak jsem vcelku začátečník, tak ocením jakoukoliv radu :)

Nezkoušel toto zapojení již někdo ?
Moc děkuji za odpověď.
Přílohy
moje schema.png

Uživatelský avatar
gilhad
Příspěvky: 890
Registrován: 07 bře 2018, 11:22

Re: Atmega328 a CH340G

Příspěvek od gilhad » 08 dub 2021, 01:35

IMHO by linka DTR - PC6 RESET mela mit nejaky pullup mezi PC6 a kondenzatorem, aby byl RESET nahore pokud neprijde pulz prez ten kondik, a pak se ten kondik zase uklidnil.

ondraN
Příspěvky: 935
Registrován: 08 srp 2019, 20:01

Re: Atmega328 a CH340G

Příspěvek od ondraN » 08 dub 2021, 07:02

Nejspíš to bude ten reset, jak píše gilhad. Dále by to mohl způsbit chybějící paralelní rezistor u krystalu. Nemusí se rozběhnout oscilátor. A taky by bylo dobré ošetřit USB linku a napájení z USB rozvést přes tlumivky.

AstroMiK
Příspěvky: 661
Registrován: 08 pro 2017, 19:05

Re: Atmega328 a CH340G

Příspěvek od AstroMiK » 08 dub 2021, 07:13

Na tom CH340 máš opravdu spojené TXD a GND, nebo je to jen překlep?
txgnd.gif
txgnd.gif (14.4 KiB) Zobrazeno 11705 x
Jinak bych asi nejdřív zkusil, jestli vůbec funguje ta CH340.

- Zkratovat piny TXD a RXD na CH340
- připojit to k USB
- kouknout do správce zařízení, jestli se objevil nový sériový port
- spustit libovolný sériový terminál a zvolit v něm tento nový port
- cokoliv se pak do terminálu odešle, musí se automaticky vrátit zpátky
- vyzkoušet přenos i pro různé rychlosti linky.

AstroMiK
Příspěvky: 661
Registrován: 08 pro 2017, 19:05

Re: Atmega328 a CH340G

Příspěvek od AstroMiK » 08 dub 2021, 12:26

... a ještě doplnění.

U toho CH340 by při 5V napájení (z USB portu) měl být podle kat. listu pin s označením "V3" připojený přes oddělovací kondenzátor (4,7 až 10nF) k zemi.

CH340 chip supports 5V and 3.3V power voltage. When using 5V source power, the VCC input 5V
power and the pin of V3 must connect with 4700pF or 0.01uF decoupling capacitance. When using 3.3V
power voltage, connects V3 with VCC, and input 3.3V power voltage. And the other circuit voltage which is
connected with CH340 is no more than 3.3V

Uživatelský avatar
Caster
Příspěvky: 510
Registrován: 11 zář 2019, 09:02

Re: Atmega328 a CH340G

Příspěvek od Caster » 08 dub 2021, 13:10

Celé to je nějaké divné. V základním popisu ATMEGA328 je na RESET pin připojen pull up rezistor 10k, který se spíná na zem. Jen kondenzátor, navíc bez předřadného rezistoru k zemi (integrační článek), těžko zajistí požadovaný průběh signálu RESET podle dokumentace k ATMEGA328.

mourison
Příspěvky: 18
Registrován: 07 led 2019, 21:15

Re: Atmega328 a CH340G

Příspěvek od mourison » 08 dub 2021, 13:43

Dle rad jsem to tedy zapojil takto a stále nic :/
Přílohy
Bez názvu.png

Uživatelský avatar
Caster
Příspěvky: 510
Registrován: 11 zář 2019, 09:02

Re: Atmega328 a CH340G

Příspěvek od Caster » 08 dub 2021, 13:52

Akorát ten odpor 10k musíš připojit až za kondenzátor viz schéma v odkazu zde.

Zkontroloval bych také, zda máš ten kondenzátor vůbec připojený na správný pin chipu. RESET je pin 29 a ne 1.

Hanz
Příspěvky: 262
Registrován: 25 dub 2019, 23:52

Re: Atmega328 a CH340G

Příspěvek od Hanz » 08 dub 2021, 14:15

RESET je pin 29 a ne 1.
tady záleží jaké je pouzdro Atmega328
u TQFP je Reset na pin 29
u DIP je Reset na pin 1
viz. https://line.17qq.com/articles/klgklndcv.html

Uživatelský avatar
kiRRow
Příspěvky: 1347
Registrován: 07 kvě 2019, 07:03
Bydliště: Opava

Re: Atmega328 a CH340G

Příspěvek od kiRRow » 08 dub 2021, 16:06

Ten pull up rezistor u resetu má být připojen na PIN MCU a né na ten kondík. Napiš si do google arduino ch340 schematic a obšlehni to :)

Odpovědět

Kdo je online

Uživatelé prohlížející si toto fórum: Žádní registrovaní uživatelé a 2 hosti