Pohybové čidlo HC-SR501
Pohybové čidlo HC-SR501
Zdravím.
U činošu se dá koupit vice variant těchto čidel.
Před 3 roky jsem si koupil 5 kusu těchto a spokojený.
Čidla reagovaly na pohyb ihned.
https://www.ebay.com/itm/New-HC-SR501-I ... SwT5xZTInL
Je na něm napsane to D-SUN
Soused si koupíl 5 kusu těchto.
https://www.aliexpress.com/item/NEW-PIR ... 0.0.ho65QS
U všech 5 kusu čas od pohybu do doby než se pin překlopí do H je 5 vteřín což je dost blbe.
Neví někdo jak vyřešit, aby to reagovalo ihned?
U činošu se dá koupit vice variant těchto čidel.
Před 3 roky jsem si koupil 5 kusu těchto a spokojený.
Čidla reagovaly na pohyb ihned.
https://www.ebay.com/itm/New-HC-SR501-I ... SwT5xZTInL
Je na něm napsane to D-SUN
Soused si koupíl 5 kusu těchto.
https://www.aliexpress.com/item/NEW-PIR ... 0.0.ho65QS
U všech 5 kusu čas od pohybu do doby než se pin překlopí do H je 5 vteřín což je dost blbe.
Neví někdo jak vyřešit, aby to reagovalo ihned?
Re: Pohybové čidlo HC-SR501
Ahoj !
Na obou typech čidel jsou dva trimy. Jedním se nastavuje citlivost a druhým délka sepnutí. Citlivost má vliv na zpoždění při inicializaci.
Na obou typech čidel jsou dva trimy. Jedním se nastavuje citlivost a druhým délka sepnutí. Citlivost má vliv na zpoždění při inicializaci.
Re: Pohybové čidlo HC-SR501
1) je tam popis že to reaguje až po 5s
2) pohrát si s tím trimrem na čas, změřit ho, vyzkoušet nahradit ho menším odporem ?
Mám podobné a těch 5s mi nevadí, i když proběhnu, alarm se VŽDY sepne, ale až za 5s - je to zpoždění na vypnutí alarmu po příchodu domů.
2) pohrát si s tím trimrem na čas, změřit ho, vyzkoušet nahradit ho menším odporem ?
Mám podobné a těch 5s mi nevadí, i když proběhnu, alarm se VŽDY sepne, ale až za 5s - je to zpoždění na vypnutí alarmu po příchodu domů.
UNO, NANO, Mikro, PRO mini, DUE, ESP32S2, RPi PICO
Pavel1TU
"Správně napsaný kod lze číst jako knihu"
Pavel1TU
"Správně napsaný kod lze číst jako knihu"
Re: Pohybové čidlo HC-SR501
Tak pokut to použiváš jako alarm tak ok, ale na rozsvěcení světla je 5 sekund dost dlouho.
Bych řek, že trimer na čas s tým nemá nic společného.
https://www.ebay.com/itm/HC-SR501-Infra ... SwaSZaJO7E
Delay time: 5-200S(adjustable) the range is (0.xx second to tens of second)
Block time: 2.5S(default)Can be made a range(0.xx to tens of seconds
Ale jak nastavit Block time?
Bych řek, že trimer na čas s tým nemá nic společného.
https://www.ebay.com/itm/HC-SR501-Infra ... SwaSZaJO7E
Delay time: 5-200S(adjustable) the range is (0.xx second to tens of second)
Block time: 2.5S(default)Can be made a range(0.xx to tens of seconds
Ale jak nastavit Block time?
Re: Pohybové čidlo HC-SR501
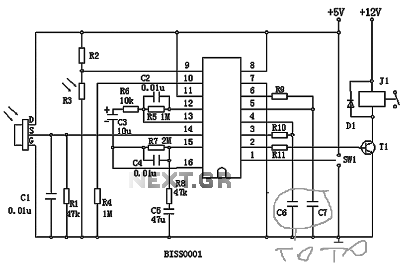
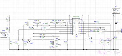
Podle tohoto obrazku a propoctu https://www.flickr.com/photos/majet/8472640541 je potreba zmenit kondiky C6 a C7.
a ve schematu jsou to snad tyto kondiky CY1 a CY2.
. Potreboval bych realne foto PCB, abych mohl na desce identifikovat ty kondenzatory.
. Potreboval bych realne foto PCB, abych mohl na desce identifikovat ty kondenzatory.
Re: Pohybové čidlo HC-SR501
No, na obou tech obrazcich to jsou jedine kondenzatory primo pripojene k nozickam 4 resp. 5 toho integrace, takze staci lupa a chvilku sledovat kudy jde med na tom tistaku ...
Re: Pohybové čidlo HC-SR501
Jestli jsem dobře prostudoval zapojení a identifikoval ty dva kondíky CY1=C6 a CY2=C7.
Jestli má někdo lepší názor sem s ním.
Re: Pohybové čidlo HC-SR501
vidim to stejne 
Kdo je online
Uživatelé prohlížející si toto fórum: Žádní registrovaní uživatelé a 2 hosti