Náhrada ručkového měřidla

Ludek
Příspěvky: 307
Registrován: 02 pro 2019, 08:14
Bydliště: České Budějovice

Náhrada ručkového měřidla

Příspěvek od Ludek » 27 bře 2023, 14:42

Zdravím,
mám zvláštní přání... Mám milivoltmetr se zničeným ručkovým měřidlem MP80.
Je to stejnosměrné napětí s trochou zvlnění. Zkusil jsem několik řešení a třeba i čtení
ADS1115. I přes zprůměrování nebo přes nekolik RC filtrů, je zobrazení nestabilní.
Když tam připojím jakýkoli digitální multimetr, hodnota se ANI NEHNE.
Nemáte nějaký rozum, jak to vyřešit?

Uživatelský avatar
kiRRow
Příspěvky: 1338
Registrován: 07 kvě 2019, 07:03
Bydliště: Opava

Re: Náhrada ručkového měřidla

Příspěvek od kiRRow » 27 bře 2023, 15:35

Na to budeš muset kouknout osciloskopem, nebo jiným ručkovým voltmetrem. Digitální multimetry měření průměrují. Nebo to zkusit přivedením 100% stabilního signálu, třeba z baterie přes napěťový dělič. Pokud měříš zvlněné stejnosměrné napěti, tak ho zkus vyhladit pomocí paralerně zapojeného kondenzátoru vhodné kapacity. Kapacitu budeš muset zvolit podle velikosti zvlnění.

Ludek
Příspěvky: 307
Registrován: 02 pro 2019, 08:14
Bydliště: České Budějovice

Re: Náhrada ručkového měřidla

Příspěvek od Ludek » 27 bře 2023, 18:57

No ani to nepomáhá. I když to zprůměruju, tak to není stabilní, jako je digitální multimetr.
Z měřáku leze zvlněné napětí, je to klasický usměrňovač, jako mají všechny starší milivoltmetry.
Nepomáhá ani trojitý rc člen. Prostě nechápu, jak to dělají v multimetrech, že se to nehne.

Uživatelský avatar
kiRRow
Příspěvky: 1338
Registrován: 07 kvě 2019, 07:03
Bydliště: Opava

Re: Náhrada ručkového měřidla

Příspěvek od kiRRow » 27 bře 2023, 20:42

RC LC a RLC filtry ti odšumí jen určité frekvence signálu. A průměruješ to jak ? ... multimetr má A/D převodník, načte několik vzorků, vypočte průměr - je tam mikroprocesor který na tom pracuje. U ručičkového ukazatele, jsou hlavním faktorem uložení osy té ručičky, pružina, která tlumí překmity/zákmity a cívka, která vychyluje ručičku ... a hlavně obvod co zpracovává měřený signál který se pouští do té cívky, která vychyluje ručičku.

Ludek
Příspěvky: 307
Registrován: 02 pro 2019, 08:14
Bydliště: České Budějovice

Re: Náhrada ručkového měřidla

Příspěvek od Ludek » 28 bře 2023, 07:07

No princip asi chápu, ale neumím realizovat.
I když dám na vstup elyt a čtu to 100x a udělám průměr, není to tak stabilní jako ten Multimetr.
Jeho princip by mě moc zajímal.
Ješte si chci pokrát s sw filtry arduino-filter.h

ohruska
Příspěvky: 235
Registrován: 08 pro 2017, 20:56

Re: Náhrada ručkového měřidla

Příspěvek od ohruska » 28 bře 2023, 13:09

Jen dotaz.
Jak velké napětí měříš?
S jakou nastavenou přesností ADS1115?
Na kterém desetiném místě ti měření kmitá?
Zkoušel jsi průměrovat 1000 vzorků, a třeba 10000 vzorků?
Je možné zrychlit měření 4x, přepnutí zběrnice ze 100kHz na 400kHz.
Ota

Uživatelský avatar
kiRRow
Příspěvky: 1338
Registrován: 07 kvě 2019, 07:03
Bydliště: Opava

Re: Náhrada ručkového měřidla

Příspěvek od kiRRow » 28 bře 2023, 14:33

Nějaké schéma zapojení ?

Ludek
Příspěvky: 307
Registrován: 02 pro 2019, 08:14
Bydliště: České Budějovice

Re: Náhrada ručkového měřidla

Příspěvek od Ludek » 28 bře 2023, 16:56

:-(
neumím vložit obrázek :-(

AstroMiK
Příspěvky: 658
Registrován: 08 pro 2017, 19:05

Re: Náhrada ručkového měřidla

Příspěvek od AstroMiK » 28 bře 2023, 18:48

Ludek píše:
28 bře 2023, 16:56
:-(
neumím vložit obrázek :-(
Při psaní příspěvku je pod textovým polem záložka "Přílohy".
V tom pak kliknout na "Přidat soubory" a najít je na místním disku.
A nakonec použít tlačítko "Umístit do příspěvku"
priloha.gif

Jinak k tématu:
Multimetry bývají dobře stíněné. Předpokládám, že ten modul ADS1115 máš jen tak píchnutý na nepájivém poli a propojený dlouhými nestíněnými dráty - tím se tam bude zanášet rušení.

Ludek
Příspěvky: 307
Registrován: 02 pro 2019, 08:14
Bydliště: České Budějovice

Re: Náhrada ručkového měřidla

Příspěvek od Ludek » 29 bře 2023, 11:10

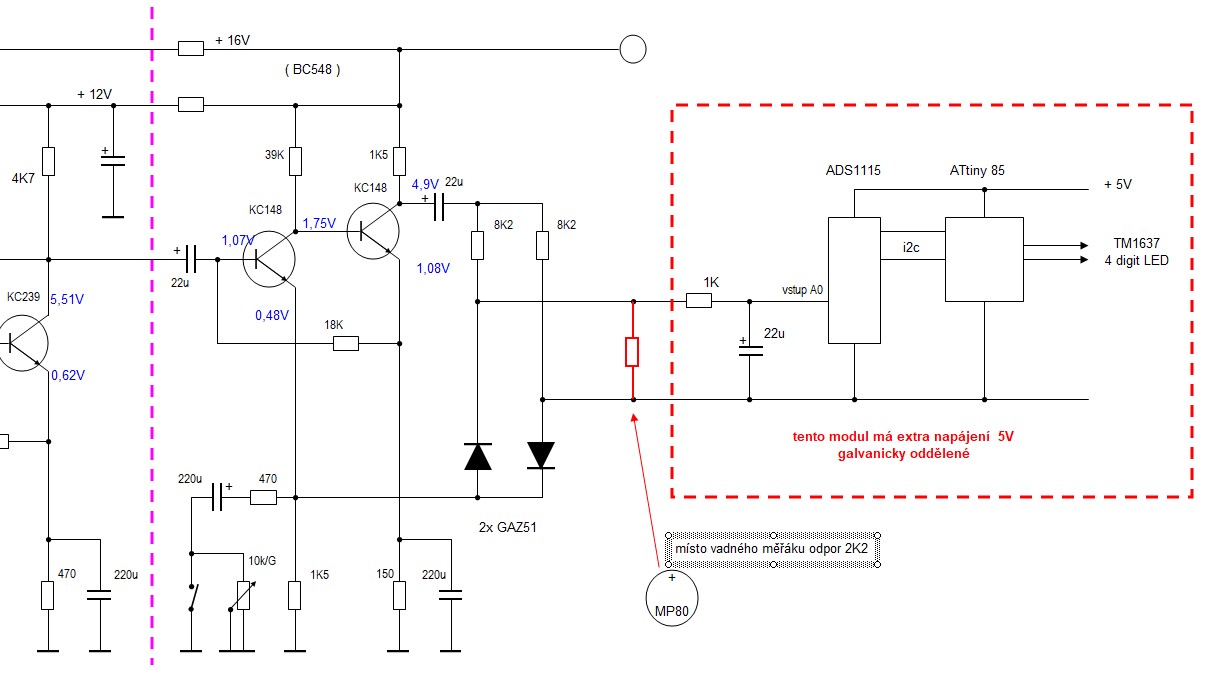
Díky, vložím...
Ne rušením to není. vše mám stíněné a mini vodiče. Napájení OK zkusil jsem i baterky.
Ale je tam zbytek zvlnění a to ručkovému nevadí ale digitálnímu čtení ano.
Asi bude fígl v algoritmu multimetrů. Nevím, jestli se dá někde takový kod najít.
Schema.jpg

Odpovědět

Kdo je online

Uživatelé prohlížející si toto fórum: Žádní registrovaní uživatelé a 2 hosti