4 Rele modul

Odpovědět
jakub5
Příspěvky: 6
Registrován: 03 úno 2022, 19:26

4 Rele modul

Příspěvek od jakub5 » 03 úno 2022, 19:35

Dobrý den,
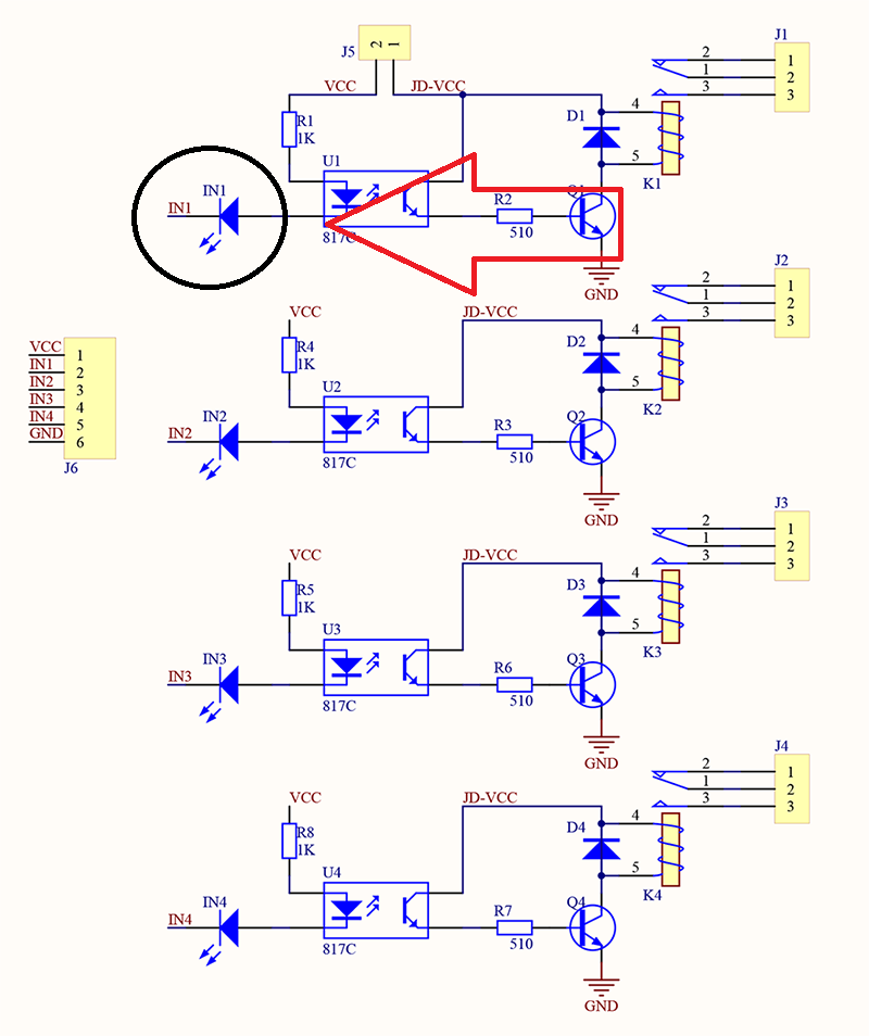
přišel mi domů rele modul ( https://www.laskakit.cz/4-kanaly-rele-m ... IcQAvD_BwE ) a chybí mi na něm jedna ledka (viz. příloha), díky ktere celá jedna část nefunguje. Chtěl bych se zeptat zda můžu tuto smd ledku nahradit normální 5mm ledkou, rezistorem, nebo jestli by stačil kontakty spojit cínem. Děkuji za odpověd.
4_channel_relay_schematic.png

Uživatelský avatar
kiRRow
Příspěvky: 1338
Registrován: 07 kvě 2019, 07:03
Bydliště: Opava

Re: 4 Rele modul

Příspěvek od kiRRow » 03 úno 2022, 19:57

Normální ledka, nebo propojka, omezovací odpor R1 tam je - nic se tomu nestane

jakub5
Příspěvky: 6
Registrován: 03 úno 2022, 19:26

Re: 4 Rele modul

Příspěvek od jakub5 » 03 úno 2022, 20:13

díky

Odpovědět

Kdo je online

Uživatelé prohlížející si toto fórum: Žádní registrovaní uživatelé a 1 host