Servo - Správné použití optočlenů ???
Servo - Správné použití optočlenů ???
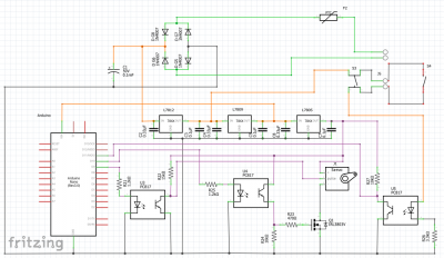
Nakreslil jsem si schéma na ovládání serva:
- po stisknutí tlačítka S3, nebo S4 servo udělá svůj cyklus a odepne se od napětí
- mám k dispozici 16V střídavých
- chci své arduino ochránit pomocí optočlenů před špatnou elektroinstalací
- stabilizátory L78XX se mi válí v šuplíku a chci je využít
Nejsem si jistý kapacitou filtračního kondenzátoru C1, který by měl stabilizovat napětí.
MOSFET IRL3803V Q1 jsem tam navrhnul, protože se mi válí v šuplíku. Ovšem použít něco, co zvládne 140A, na něco co potřebuje cca 60 mA, je i na mě dost velké předimenzování . Zjistil jsem, že stejně budu muset objednávat nějaké součástky, tak bych vzal i nějaké slabší MOSFETY.
Mohl by mi někdo doporučit nějaký MOSFET provozně do 1A stálého odběru a do cca 30V, který běžně používá? Čeká mě ještě aplikace, kde budu MOSFETY spínat led pásky.
Věřím, že někdo vybuchl smíchy, když uviděl mou kaskádu L78XX TO-202. Vím, že když je poskládám takhle za sebou, tak se nezlepší jejich účinost, ale budu mít menší problémy s uchlazením.
Moje zadání, které jsem si pro tento obvod zadal:- po stisknutí tlačítka S3, nebo S4 servo udělá svůj cyklus a odepne se od napětí
- mám k dispozici 16V střídavých
- chci své arduino ochránit pomocí optočlenů před špatnou elektroinstalací
- stabilizátory L78XX se mi válí v šuplíku a chci je využít
Nejsem si jistý kapacitou filtračního kondenzátoru C1, který by měl stabilizovat napětí.
MOSFET IRL3803V Q1 jsem tam navrhnul, protože se mi válí v šuplíku. Ovšem použít něco, co zvládne 140A, na něco co potřebuje cca 60 mA, je i na mě dost velké předimenzování . Zjistil jsem, že stejně budu muset objednávat nějaké součástky, tak bych vzal i nějaké slabší MOSFETY.
Mohl by mi někdo doporučit nějaký MOSFET provozně do 1A stálého odběru a do cca 30V, který běžně používá? Čeká mě ještě aplikace, kde budu MOSFETY spínat led pásky.
Věřím, že někdo vybuchl smíchy, když uviděl mou kaskádu L78XX TO-202. Vím, že když je poskládám takhle za sebou, tak se nezlepší jejich účinost, ale budu mít menší problémy s uchlazením.
Re: Servo - Správné použití optočlenů ???
Nechci brzdit tvůj elán, vymýšlet stále další, nové a lepší komplikace zapojení, které nakonec povedou dík složitosti nejspíš ke značné nespolehlivosti,tak budu pouze pozitivně konstruktivní. LED optočlenu U3 bych zapojil z Vcc do D9. To proto, protože nebudeš muset přepisovat knihovnu pro servo s ohledem na negaci signálu optočlenem.
Re: Servo - Správné použití optočlenů ???
Uvědomuji si paradox, že větší množství součástek pro zajištění spolehlivosti způsobuje ve výsledku větší nespolehlivost celku. Ovšem to, že nejsem jedinej na světě, kdo řeší tyto problémy, dokazuje třeba vznik tohoto schematu: Je to taková moje Bible pro vymýšlení mých schémat, když nepotřebuji kompletní PLC.Nechci brzdit tvůj elán, vymýšlet stále další, nové a lepší komplikace zapojení, které nakonec povedou dík složitosti nejspíš ke značné nespolehlivosti
Snažím se své myšlenky nacpat do obvodů, kde o nic nejde, abych pak v budoucnu měl zkušenosti, že mi to fungovalo, nebo nefungovalo.
To lze řešit takhle jednoduše? To by bylo super.LED optočlenu U3 bych zapojil z Vcc do D9
Mám tu smůlu, že když chci řešit něco do hloubky (nejen v elektronice), tak mě většina lidí odbije s tím, že to zase moc hrotím, že to funguje, tak proč to řeším. Proto bych Vám chtěl poděkovat za Vaše přízpěvky, které mě posouvají dál.
Re: Servo - Správné použití optočlenů ???
Vyhodil bych ten PTC... Čekáš nějaký větší zapínací proudy? Pryč s tím. Ten se používá pro omezení velkých zapínacích proudu. To tu asi nehrozí.
Pokud bude napájecí napětí 16V ac, přemejšlel bych, jestli by nestačilo jednocestný usměrnění, nějakej menší kondílk a za stabilizátor větší. 16 V ac...to je tak 24V dc. Nebo použít nějakej DC-DC měnič. Takhle to bude fakt zbytečně topit. Pokud něco napájím 24V, používám tento měnič. Existují i jiný, u kterých se dá propojkou nastavit konkrétní napětí.
R26 bych dal na anodu diody. Líp to vypadá a líp se to měří.
Servo bude na desce, nebo kde? Pokud ho nepotáhneš "milion kilometrů" daleko, tak bych se na optočlen vyprdnul...navíc na signálu
Tranzistor napoj přímo na výstup Arduina (samozřejmě s těmi rezistory).
Pokud bude napájecí napětí 16V ac, přemejšlel bych, jestli by nestačilo jednocestný usměrnění, nějakej menší kondílk a za stabilizátor větší. 16 V ac...to je tak 24V dc. Nebo použít nějakej DC-DC měnič. Takhle to bude fakt zbytečně topit. Pokud něco napájím 24V, používám tento měnič. Existují i jiný, u kterých se dá propojkou nastavit konkrétní napětí.
R26 bych dal na anodu diody. Líp to vypadá a líp se to měří.
Servo bude na desce, nebo kde? Pokud ho nepotáhneš "milion kilometrů" daleko, tak bych se na optočlen vyprdnul...navíc na signálu

Re: Servo - Správné použití optočlenů ???
No, asi budu muset víc objasnit zadání. Jedná se o doplňek do modelového kolejiště. Co jsem četl stránky o elektronice pro mašinky tak tam udávají několik zásad.Vyhodil bych ten PTC... Čekáš nějaký větší zapínací proudy?
- signály mezi elektronickými moduly galvanicky oddělovat
- na každém modulu je třeba mít pojistku
Bohužel elektrotechnici a vláčkaři, kteří tyto zásady hlásají, staví svou elektroniku na jiných procesorech než arduino a programují to přímo zdrojákem.
Dříve prý dávali svá elektroschemata na internet. Bohužel je museli stáhnout, protože někteří si z toho udělali kšeft a když to nefungovalo, tak své zákazníky odkazovali na původní elektrokonstruktéry.
Je potřeba si uvědomit, že 16V sice není nebezpečné napětí, ale kolejiště je defakto velký kus polystyrenu propletený drátama. Pokud někde dojde ke zkratu, tak z vodičů se stává roznětka k velkému průšvihu. Ono i 1A při 16V udělá 16W, což v malém místě přechodového odporu není sranda.
Tudíž cílem toho PTC není chránit mé zařízení, ale chránit vodiče před topením. Ono v kolejišti je to velké dilema. Slabý zdroj neutáhne všechny mašinky, silný zdroj způsobuje topítka. Tudíž to s těmi pojistkami není tak jednoduché, když do toho vložíte podmínku, že nechcete od každého spotřebiče tahat zvlášť kabely.
Co se týče těch optočlenů, tak kolejiště je taková hromada antén a nikdy nevíte, co se Vám kde naindukuje. Přiznávám, že tady je to třeba u toho tranzistoru diskutabilní, zda tam k něčemu je, ale mým cílem je, získat zkušenosti s používáním optočlenů, proto taky tu elektroniku stavím pro kamaráda zadarmo, aby zbytečně neplatil za moje výmysly.
Co se týče těch zdrojů, tak jeden můj známý má v mnoha aplikacích:
https://cz.farnell.com/xp-power/jcb0324 ... sJnX6pHWy4
Což je ovšem cenově někde jinde, než 3x L78XX, které mám v šuplíku.
Bohužel to dělám do kolejiště, kde by chtělo veškerou elektroinstalaci vyhodit do kontejneru a udělat ji znovu. Bohužel to není tak jednoduché a současný majitel platí za amatérismus výrobce.
Re: Servo - Správné použití optočlenů ???
Chtěl bych se zeptat, kolik mA snese DI/O, když se používá defakto jako (-) pól?LED optočlenu U3 bych zapojil z Vcc do D9
Když jsem kolem toho bádal, tak jsem našel funkční schéma v datasheetu od ATmega328 a zjistil jsem, že tady už je to absolutně za hranicí mých schopností alespoň pochopit jak to funguje, natož jak si z toho odvodit tu zatížitelnost.
Re: Servo - Správné použití optočlenů ???
Zatížitelnost z blokového schématu odvodit nelze, to najdeš v Electrical Characteristics nebo někdy DC Characteristics.
To čemu říkáš
Když připojíš LED na výstup proti zemi, pak ji rozsvěcuješ v režimu "source" - proud teče z výstupu přes LED do země. Když připojíš LED z Vcc do výstupu, pak ji rozsvěcuješ v režimu "sink" proud teče přes LED do výstupu. Nelze mluvit o nějakém mínus pólu. Výstup je tvořen komplementární dvojicí spínačů a proto to takhle dovede. V datasheetu se dočteš, že absolutní proudový limit je 40mA na jeden výstup. Z kontextu plyne, že to platí pro sink i source. Dále je uvedeno, že maximální proud do pinu Vcc je 200mA, tedy součet proudů jednotlivých výstupů musí být menší než tato hodnota s nějakou rezervou pro vnitřní obvody MCU. Dalo by se diskutovat, jestli ta suma platí i pro výstupy v režimu sink, ale raději ano, určitě není vhodné procesor zbytečně týrat.
Tady je i odpověď na tvoji otázku, jestli lze negaci optočlenu udělat jednoduše přepojením jeho LED. Protože výstupní obvody MCU generují velmi dobré úrovně HIGH i LOW, tak při běžném proudovém zatížení v mezích katalogových údajů jsou obě zapojení naprosto v pořádku.
To čemu říkáš
je režim sink.defakto jako (-) pól?
Když připojíš LED na výstup proti zemi, pak ji rozsvěcuješ v režimu "source" - proud teče z výstupu přes LED do země. Když připojíš LED z Vcc do výstupu, pak ji rozsvěcuješ v režimu "sink" proud teče přes LED do výstupu. Nelze mluvit o nějakém mínus pólu. Výstup je tvořen komplementární dvojicí spínačů a proto to takhle dovede. V datasheetu se dočteš, že absolutní proudový limit je 40mA na jeden výstup. Z kontextu plyne, že to platí pro sink i source. Dále je uvedeno, že maximální proud do pinu Vcc je 200mA, tedy součet proudů jednotlivých výstupů musí být menší než tato hodnota s nějakou rezervou pro vnitřní obvody MCU. Dalo by se diskutovat, jestli ta suma platí i pro výstupy v režimu sink, ale raději ano, určitě není vhodné procesor zbytečně týrat.
Tady je i odpověď na tvoji otázku, jestli lze negaci optočlenu udělat jednoduše přepojením jeho LED. Protože výstupní obvody MCU generují velmi dobré úrovně HIGH i LOW, tak při běžném proudovém zatížení v mezích katalogových údajů jsou obě zapojení naprosto v pořádku.
Re: Servo - Správné použití optočlenů ???
S tím bych příliš nesouhlasil, pro omezení velkých zapínacích proudů se myslím používá spíš NTC, který omezí zapínací proud a jak se ohřeje, tak jeho odpor klesne. PTC se používají spíše ve formě vratných pojistek pro nadproud. Ale určitě nejsou všespasitelné, vždycky vnášejí do výkonových obvodů nějakou ztrátu. Když jsem s PTC experimentoval, tak mě jejich reálné vlastnosti zrovna neoslovily.
Re: Servo - Správné použití optočlenů ???
Když této vlastnosti budu využívat, tak při programování definuji výstup stejně jak pro source, tak i pro sink?Když připojíš LED na výstup proti zemi, pak ji rozsvěcuješ v režimu "source" - proud teče z výstupu přes LED do země. Když připojíš LED z Vcc do výstupu, pak ji rozsvěcuješ v režimu "sink" proud teče přes LED do výstupu. Nelze mluvit o nějakém mínus pólu.
Kód: Vybrat vše
pinMode(ENPin, OUTPUT);
Můžu poprosit rozvedení této informace? Když změřím reálný odběr třeba 100mA celé soustavy, jak velkou si mám nechat rezervu při volbě pojistky, aby mi to neovlivňovalo ostatní komponenty? 300mA? Nebo je problém s těmito pojistkami ještě někde jinde?Když jsem s PTC experimentoval, tak mě jejich reálné vlastnosti zrovna neoslovily.
Re: Servo - Správné použití optočlenů ???
Módy sink a source jsou dány způsobem zapojení zátěže a konfigurace portu je pochopitelně jen ta jedna.
K Polyswitchům, ty které jsem měl k dispozici, se mi zdály velmi málo strmé, na druhé straně používají se docela hodně. Nejdeš je prakticky v každé USB flash. Chce to vyzkoušet, já s nimi nemám tolik zkušeností, abych dokázal fundovaně radit.
K Polyswitchům, ty které jsem měl k dispozici, se mi zdály velmi málo strmé, na druhé straně používají se docela hodně. Nejdeš je prakticky v každé USB flash. Chce to vyzkoušet, já s nimi nemám tolik zkušeností, abych dokázal fundovaně radit.
Kdo je online
Uživatelé prohlížející si toto fórum: Žádní registrovaní uživatelé a 1 host