Step-down měnič

Odpovědět
Kabicek
Příspěvky: 89
Registrován: 04 kvě 2018, 07:20

Step-down měnič

Příspěvek od Kabicek » 03 pro 2019, 17:55

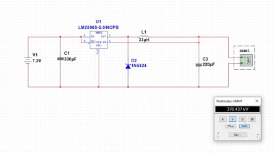
Dobrý den. Chtěl bych se zeptat, potřeboval bych vytvořit step-down měnič ze 7.2v na 5v. Vytvořil jsem toto schéma a výstupní napětí je příliš malé. Nevíte někdo co je špatně?? Předem díky za odpověď.
Přílohy
měnič.jpg

ondraN
Příspěvky: 935
Registrován: 08 srp 2019, 20:01

Re: Step-down měnič

Příspěvek od ondraN » 03 pro 2019, 18:01

Podle označení by měl být vývod číslo 5 asi uzeměný, aby byl měnič zapnutý. (L=ON, H=OFF)

Kabicek
Příspěvky: 89
Registrován: 04 kvě 2018, 07:20

Re: Step-down měnič

Příspěvek od Kabicek » 03 pro 2019, 18:06

Ok díky už to jde :)

Odpovědět

Kdo je online

Uživatelé prohlížející si toto fórum: Žádní registrovaní uživatelé a 0 hostů