Měření odděleného napětí
Re: Měření odděleného napětí
Pokud z toho adresního vstupu, chceš vybírat který z X mostfetů se sepne a vybrat tak odporový dělič, pak bude třeba postavit dekodér BCD -> 1 z 10 .... a to jsi v podstatě vyrobil další multiplexer nad multiplexerem ... ??
Re: Měření odděleného napětí
Každý MCU má většinou více vstupních pinů pro ADC. Pro každé měřené napětí stačí udělat příslušný odporový dělič a jeho výstup přivést na vstup jednohu z pinů. Pomocí software si pak vybrat, které napětí budeš měřit, případně (v cyklu) všechna.
Re: Měření odděleného napětí
Ta verze s DAC by nemusela být úplně špatná.
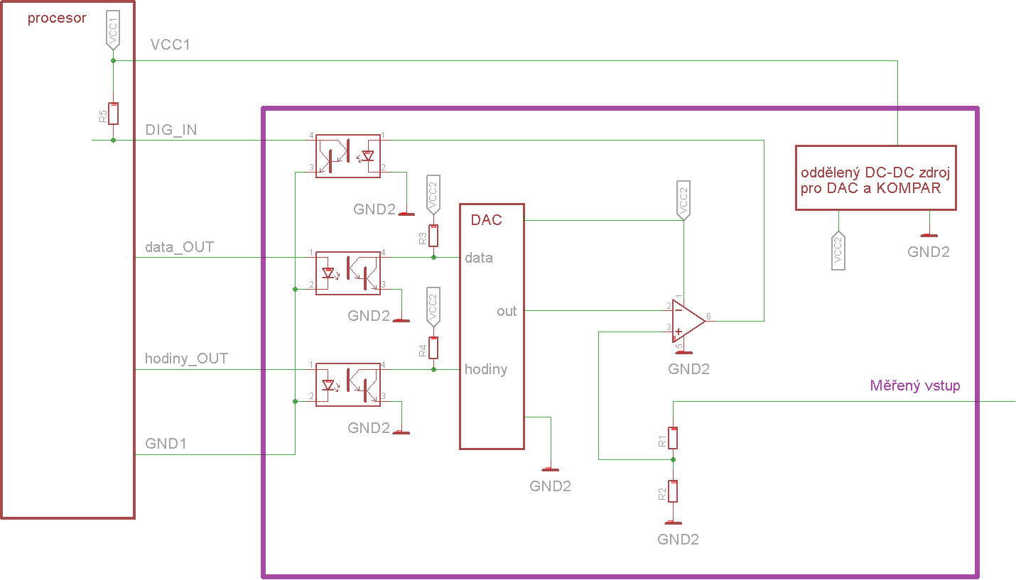
Napadá mě následující řešení.
Digitální ovládání DAC by bylo přes optočleny galvanicky oddělené od měřené části.
Na analogovám výstupu DAC by byl jeden vstup komparátoru.
Druhý vstup komparátoru by byl přes případný dělič napětí připojený k měřenému napětí.
Programem by se výstupní napětí DAC postupně zvyšovalo až do okamžiku, kdy by se komparátor překlopil.
Výstup komparátoru by byl opět galvanicky oddělený přes optočlen a kontroloval by se procesorem.
Místo postupného zvyšování napětí na DAC by se dal vymyslet nějaký "chytřejší" algoritmus,
který by napětí měnil po jednotlivých bitech a postupně by se přibližoval k hodnotě na nejnižším bitu, kdy se komparátor bude překlápět.
A pak by záleželo na tom, jestli těch 10 měřených napětí také musí být vzájemně galvanicky oddělených.
Pokud ne, tak by na všechno stačil jen jeden DAC, společný oddělený zdroj
a pro každý kanál by pak byl jen samostatný komparátor, vstupní dělič a výstupní optočlen.
Tady je takový blokový nástřel:
Napadá mě následující řešení.
Digitální ovládání DAC by bylo přes optočleny galvanicky oddělené od měřené části.
Na analogovám výstupu DAC by byl jeden vstup komparátoru.
Druhý vstup komparátoru by byl přes případný dělič napětí připojený k měřenému napětí.
Programem by se výstupní napětí DAC postupně zvyšovalo až do okamžiku, kdy by se komparátor překlopil.
Výstup komparátoru by byl opět galvanicky oddělený přes optočlen a kontroloval by se procesorem.
Místo postupného zvyšování napětí na DAC by se dal vymyslet nějaký "chytřejší" algoritmus,
který by napětí měnil po jednotlivých bitech a postupně by se přibližoval k hodnotě na nejnižším bitu, kdy se komparátor bude překlápět.
A pak by záleželo na tom, jestli těch 10 měřených napětí také musí být vzájemně galvanicky oddělených.
Pokud ne, tak by na všechno stačil jen jeden DAC, společný oddělený zdroj
a pro každý kanál by pak byl jen samostatný komparátor, vstupní dělič a výstupní optočlen.
Tady je takový blokový nástřel:
Re: Měření odděleného napětí
Pořídil bych izolační zesilovač např. 2-kanálový ADUM1201ARZ za 38,22 Kč bez DPH , případně nejnovější s příkladem výpočtu součástek ADUM4195-1 od Analog Devices za 161,89 bez DPH
Re: Měření odděleného napětí
8-kanálový SI8380P-IU za 138,05 Kč je zde.
Re: Měření odděleného napětí
Napadla mě i myšlenka rovnou využít hotové moduly in/out Toslink.
Při hledání na Google jsem narazil na modul voltmetru M5stack. Stojí 20 Emerickejch, ale zásadní rozdíl je v tom, že izoluje I2C sběrnici a k měření používá ADS1115 jako analogový převodník 16Bit. Mám ho odzkoušený, žádná sláva, ale nepočítá do 4096 ale až do 32768, možná o jednu méně, nevím, není to důležitý. Možná s částečnou eliminací tím oddělením sběrnice by mohl být lepší. Odkaz na proporce:
https://docs.m5stack.com/en/unit/vmeter
Tak mě napadlo před něj dát ten multiplexr 4/16 s CD74HC4067 a na ovládání dát běžný optočlen pro logiku, 4x ať nežeru. A ještě jeden mpx na ovládání MOSFetů pro řízení vstupu DAC.
Ovšem nevím jestli by to něco neudělalo se stávajícími připojeními přes neoddělenou tuto sběrnici.
Možná lepší řešení než přes ty tepelně závislý diody v těch optočlenech.
Při hledání na Google jsem narazil na modul voltmetru M5stack. Stojí 20 Emerickejch, ale zásadní rozdíl je v tom, že izoluje I2C sběrnici a k měření používá ADS1115 jako analogový převodník 16Bit. Mám ho odzkoušený, žádná sláva, ale nepočítá do 4096 ale až do 32768, možná o jednu méně, nevím, není to důležitý. Možná s částečnou eliminací tím oddělením sběrnice by mohl být lepší. Odkaz na proporce:
https://docs.m5stack.com/en/unit/vmeter
Tak mě napadlo před něj dát ten multiplexr 4/16 s CD74HC4067 a na ovládání dát běžný optočlen pro logiku, 4x ať nežeru. A ještě jeden mpx na ovládání MOSFetů pro řízení vstupu DAC.
Možná lepší řešení než přes ty tepelně závislý diody v těch optočlenech.
Re: Měření odděleného napětí
Nakonec jsem zvolil kompromis.
1xIzol.sběrnice I2C "ISO 1540"
https://www.aliexpress.com/item/1005006 ... ry_from%3A
1xADC "INA226"
https://www.aliexpress.com/item/1005001 ... ry_from%3A
2xIzol.DC/DC "B1203S-1"
1xIzol.DC/DC "B1205S-1"
https://www.aliexpress.com/item/1005006 ... ry_from%3A
1xbuck DC/DC "DC 9-120V to 5-12V "
https://www.aliexpress.com/item/1005005 ... ry_from%3A
Dotaz? Ten INA226 je 10 bitovej převodník?
1xIzol.sběrnice I2C "ISO 1540"
https://www.aliexpress.com/item/1005006 ... ry_from%3A
1xADC "INA226"
https://www.aliexpress.com/item/1005001 ... ry_from%3A
2xIzol.DC/DC "B1203S-1"
1xIzol.DC/DC "B1205S-1"
https://www.aliexpress.com/item/1005006 ... ry_from%3A
1xbuck DC/DC "DC 9-120V to 5-12V "
https://www.aliexpress.com/item/1005005 ... ry_from%3A
Dotaz? Ten INA226 je 10 bitovej převodník?
Re: Měření odděleného napětí
Ve svém příspěvku jsi uvedl: "chtěl bych změřit odděleně napětí z více míst, ale v celém rozsahu jako arduino (esp), nebo větším. Normálně používám optočlen". Ve tvé poslední odpovědi ale nikde nevidím, že by bylo měřené napětí oddělené
.
Podívej se na "INA226: The solution of current measurement for high voltage on high side application".
Podívej se na "INA226: The solution of current measurement for high voltage on high side application".
Re: Měření odděleného napětí
No není, jsou oddělený sběrnice, což mi připadá daleko lepší hlavně z důvodů linearity a teplotní stability. To jsem ale jeětě nevěděl že jdou oddělit sběrnice I2C optočlenem.
Našel jsem i expandr I2C na 8xI2C se stejnými adresami, což může být i přínosem pro kvantování těch ADC se zesilovačem (ADS1115), existuje i 24bit, akorát má jen 4 adresy, INA226 jich má 16, to mě vedlo k jejich objednání, ale jak jsem dneska zjistil s tou kvantizací I2C, tak možná to bude ADS .. 24bit a onen expandr. Měřený napětí bude do 60V - špička, normal provoz 0-20V
Dám vědět jak to funguje až to budu mít sletovaný.
Re: Měření odděleného napětí
Oddělení i2c funguje, oddělení je kapacitní a zvýšení přesnosti pro ADS1115 nepřispívá.
Ovšem oddělovače napětí EVISUN-B1203S-3WR2 nějak nestabilizují, možná trošičku, tak mě to vede ke zlepšení dát za izolátor analogový stabilizátor, třeba ten co je na ESP32,
https://www.laskakit.cz/user/related_fi ... asheet.pdf
Ale stejně, je to normální? RPI PICO má "buck" na 3,3V a nemělo by se stát že např.při částečném vybití baterky to bude měřit jiné napětí na převodníku, že?
Kdo je online
Uživatelé prohlížející si toto fórum: Žádní registrovaní uživatelé a 1 host