Prosím o kontrolu zapojení FETů v napájecí části
Re: Prosím o kontrolu zapojení FETů v napájecí části
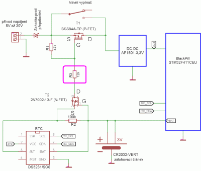
Přikládám náhradní schémata pro oba stavy, ve kterých jsem pro názornost nahradil FET spínačem.
Mělo by z toho být jasné, že na RTC ani do procesoru se 30V dostat nemůže.
Nakreslil jsem tam i kapacity mezi řídící elektrodou a vývody D a S, ale ty můžeme pro zjednodušení zatím ignorovat.
30V je tam znázorněno červeně,
GND je modré,
3V od zálohovacího článku jsou fialové.
Mělo by z toho být jasné, že na RTC ani do procesoru se 30V dostat nemůže.
Nakreslil jsem tam i kapacity mezi řídící elektrodou a vývody D a S, ale ty můžeme pro zjednodušení zatím ignorovat.
30V je tam znázorněno červeně,
GND je modré,
3V od zálohovacího článku jsou fialové.
Re: Prosím o kontrolu zapojení FETů v napájecí části
Ještě drobný dotaz. Proč tam dáváš ty FETy, když lze DC-DC regulátor AP1501 zapínat rovnou jeho pinem SD ON/OFF Shutdown
.
Re: Prosím o kontrolu zapojení FETů v napájecí části
To je složitější.
Nechtěl jsem tu dávat zbytečně celé schéma, ale ten ShutDown pin zase používám pro vypínání vnějšího napětí při servisním připojení přes USB.
To neřeš...
Kromě toho přemostění hlavního vypínače, které jsem tam teď dodělával, všechno funguje a je to léty prověřené.
Nemám už chuť to celé zase rozvrtat a začínat od nuly.
Jen pro informaci, abyste si nemysleli, že s tím dělám nějaké tajtosti, tak se jedná o vylepšenou verzi tohodle:
http://sqm.astromik.org
V poslední verzi, kterou teď připravuju, tam bude jiný procesor a bude tam doplněna právě ta možnost automatického zapnutí i při vypnutém hlavním vypínači.
Nechtěl jsem tu dávat zbytečně celé schéma, ale ten ShutDown pin zase používám pro vypínání vnějšího napětí při servisním připojení přes USB.
To neřeš...
Kromě toho přemostění hlavního vypínače, které jsem tam teď dodělával, všechno funguje a je to léty prověřené.
Nemám už chuť to celé zase rozvrtat a začínat od nuly.
Jen pro informaci, abyste si nemysleli, že s tím dělám nějaké tajtosti, tak se jedná o vylepšenou verzi tohodle:
http://sqm.astromik.org
V poslední verzi, kterou teď připravuju, tam bude jiný procesor a bude tam doplněna právě ta možnost automatického zapnutí i při vypnutém hlavním vypínači.
Re: Prosím o kontrolu zapojení FETů v napájecí části
Těch 30V na tom /INT pinu je ... jen ho tam nenaměříš, protože teče proudem 6mA do země ... divím se že to přežilo i těch 9V
edit :
Vem multimetr a změř kolik je na tom 47kOhm odporu R1 úbytek napětí, to co naměříš, tak odečti od těch 30V a tohle jde přes ten /INT do země ...
edit :
Vem multimetr a změř kolik je na tom 47kOhm odporu R1 úbytek napětí, to co naměříš, tak odečti od těch 30V a tohle jde přes ten /INT do země ...
Re: Prosím o kontrolu zapojení FETů v napájecí části
My si asi fakt nerozumíme.
Občas vymyslím blbost, ale tady jsem si jistý, že se na /INT pinu nikdy nemůže objevit 30V (ani těch 9V).
Přikládám znova ještě více zjednodušené schéma.
Existují jen 2 možnosti sepnutí tranzistorů. Buď jsou oba rozpojené, nebo oba sepnuté.
Nemůže nastat stav, že by byl N-FET sepnutý a zároveň /INT výstup rozepnutý.
Pokud by se to z důvodu nějaké poruchy stalo, tak by samozřejmě nastal problém, který popisuješ.
To se ale normálně stát nemůže. V okamžiku, kdy se sepne /INT výstup do GND, hned se otvírá N-FET.
A naopak - když se /INT výstup rozpojí, tak se N-FET okamžitě taky rozepne.
Při neaktivním stavu je na obou koncích 47k odporu stejné napájecí napětí (rozdíl je tedy 0V a přes odpor 47k neteče žádný proud).
Jenže protože je N-FET rozepnutý, tak se to napětí na /INT pin vůbec nedostane.
Je na něm vnucené napětí 3V ze zálohovacího článku přes 100k odpor.
To 3V napětí ale nemá kam "utéct", proto přes 100k také neteče žádný proud.
Druhý stav je aktivní. N-FET i /INT výstup jsou spojené do GND.
Na /INT pinu i na N-FETu je 0V.
V tom případě je mezi oběma konci 47k odporu plné napájecí napětí, takže na /INT pin už nic nezbyde.
V tomto stavu se začne trochu vybíjet zálohovací článek přes 100k odpor (3V / 100k = 30uA).
Občas vymyslím blbost, ale tady jsem si jistý, že se na /INT pinu nikdy nemůže objevit 30V (ani těch 9V).
Přikládám znova ještě více zjednodušené schéma.
Existují jen 2 možnosti sepnutí tranzistorů. Buď jsou oba rozpojené, nebo oba sepnuté.
Nemůže nastat stav, že by byl N-FET sepnutý a zároveň /INT výstup rozepnutý.
Pokud by se to z důvodu nějaké poruchy stalo, tak by samozřejmě nastal problém, který popisuješ.
To se ale normálně stát nemůže. V okamžiku, kdy se sepne /INT výstup do GND, hned se otvírá N-FET.
A naopak - když se /INT výstup rozpojí, tak se N-FET okamžitě taky rozepne.
Při neaktivním stavu je na obou koncích 47k odporu stejné napájecí napětí (rozdíl je tedy 0V a přes odpor 47k neteče žádný proud).
Jenže protože je N-FET rozepnutý, tak se to napětí na /INT pin vůbec nedostane.
Je na něm vnucené napětí 3V ze zálohovacího článku přes 100k odpor.
To 3V napětí ale nemá kam "utéct", proto přes 100k také neteče žádný proud.
Druhý stav je aktivní. N-FET i /INT výstup jsou spojené do GND.
Na /INT pinu i na N-FETu je 0V.
V tom případě je mezi oběma konci 47k odporu plné napájecí napětí, takže na /INT pin už nic nezbyde.
V tomto stavu se začne trochu vybíjet zálohovací článek přes 100k odpor (3V / 100k = 30uA).
Re: Prosím o kontrolu zapojení FETů v napájecí části
Nemůže nastat stav, že by byl N-FET sepnutý a zároveň /INT výstup rozepnutý.
Jestli to správně chápu, tak I2C z aktivního stavu přepne /INT do rozepnutého, následkem čehož se začne rozepínat ten N-FET an než se rozepne, tak máš přesně ten případ, kerý nemůže nastat.I když bude hlavní vypínač vypnutý, tak se v nastavený čas zařízení probudí, něco vykoná (něco změří, nebo zapípá jako budík) a přes I2C se přepne /INT výstup RTC obvodu do neaktivního stavu (otevřený "kolektor") a tím se zase zařízení vypne.
Re: Prosím o kontrolu zapojení FETů v napájecí části
A kolik nanosekund to bude trvat?
A jak se tam projeví pikofaradové kapacity mezi cestičkami?
Už mi to fakt připadá, že vymýšlíte kraviny.
Víte co, vykašlete se na to.
KONEC!
KiRRow mi na začátku poradil skvělou věc, kterou jsem při návrhu přehlédnul - s tím překročením povoleného napětí mezi G a S u P-FETu.
To ještě opravím a vyzkouším.
A jak se tam projeví pikofaradové kapacity mezi cestičkami?
Už mi to fakt připadá, že vymýšlíte kraviny.
Víte co, vykašlete se na to.
KONEC!
KiRRow mi na začátku poradil skvělou věc, kterou jsem při návrhu přehlédnul - s tím překročením povoleného napětí mezi G a S u P-FETu.
To ještě opravím a vyzkouším.
Re: Prosím o kontrolu zapojení FETů v napájecí části
Bude to trvat tak dlouho, než stihne zareagovat ten N-FET, což mi přijde, že za tu dobu může stihnout zareagovat i ten tranzistor v tom /INT. Ale je to tvůj obvod, dělej si s ním co chceš 
Re: Prosím o kontrolu zapojení FETů v napájecí části
Závěr:
Doplnil jsem do Drainu N-FETu odpor 12k, který při 30V sníží napětí G-S na P-FETu na maximálně 24V.
To už je zaručeně pod katalogovým maximem (30V).
Opakovaná aktivace i deaktivace při 30V teď už probíhala bez problémů - už žádný oheň.
Pro zajímavost jsem zaznamenal osciloskopem i napětí na /INT výstupu při aktivaci a deaktivaci.
Je tam vidět, že při deaktivaci se napětí opravdu nikdy nezvýší přes 3V (napětí zálohovacího článku).
Při aktivaci se tam asi na 500ns něco rozkmitává kolem té úrovně 0V.
Takže ještě jednou díky všem a Gilhadovi omluva, že jsem byl trochu hrubší ve vyjádření.
Doplnil jsem do Drainu N-FETu odpor 12k, který při 30V sníží napětí G-S na P-FETu na maximálně 24V.
To už je zaručeně pod katalogovým maximem (30V).
Opakovaná aktivace i deaktivace při 30V teď už probíhala bez problémů - už žádný oheň.
Pro zajímavost jsem zaznamenal osciloskopem i napětí na /INT výstupu při aktivaci a deaktivaci.
Je tam vidět, že při deaktivaci se napětí opravdu nikdy nezvýší přes 3V (napětí zálohovacího článku).
Při aktivaci se tam asi na 500ns něco rozkmitává kolem té úrovně 0V.
Takže ještě jednou díky všem a Gilhadovi omluva, že jsem byl trochu hrubší ve vyjádření.
Kdo je online
Uživatelé prohlížející si toto fórum: Žádní registrovaní uživatelé a 0 hostů