ATMEGA8L-8PU Moje klon deska

Odpovědět
Uživatelský avatar
SkullKeep
Příspěvky: 317
Registrován: 23 srp 2017, 18:51
Bydliště: Brno
Kontaktovat uživatele:

ATMEGA8L-8PU Moje klon deska

Příspěvek od SkullKeep » 17 pro 2022, 20:20

Po dlouhé době jsem se rozhodl udělat vlastní klon ATMEGA8L pro své účely bastlení. Má na sobě RTC DS1307 a BT MODUL a WIFI konektor a konektor na pripojení desky s buď baterii 18650 (popř. akumulator 3,7V). A přímo na desce je přepínač na vstupy z RX/TX na BT nebo na nahrávání z PC. A ještě na RTC vypínání + pullUP odpory na SDA a SCL. BT modul ma vlastni desku též mé výroby.
deska AT MEGA 8L
deska AT MEGA 8L
Časem dodám i realné foto plus soubory na PCB pro KICAD.
:twisted: :?: :arrow: :geek: P. Q. M.

Uživatelský avatar
SkullKeep
Příspěvky: 317
Registrován: 23 srp 2017, 18:51
Bydliště: Brno
Kontaktovat uživatele:

Re: ATMEGA8L-8PU Moje klon deska

Příspěvek od SkullKeep » 18 pro 2022, 19:28

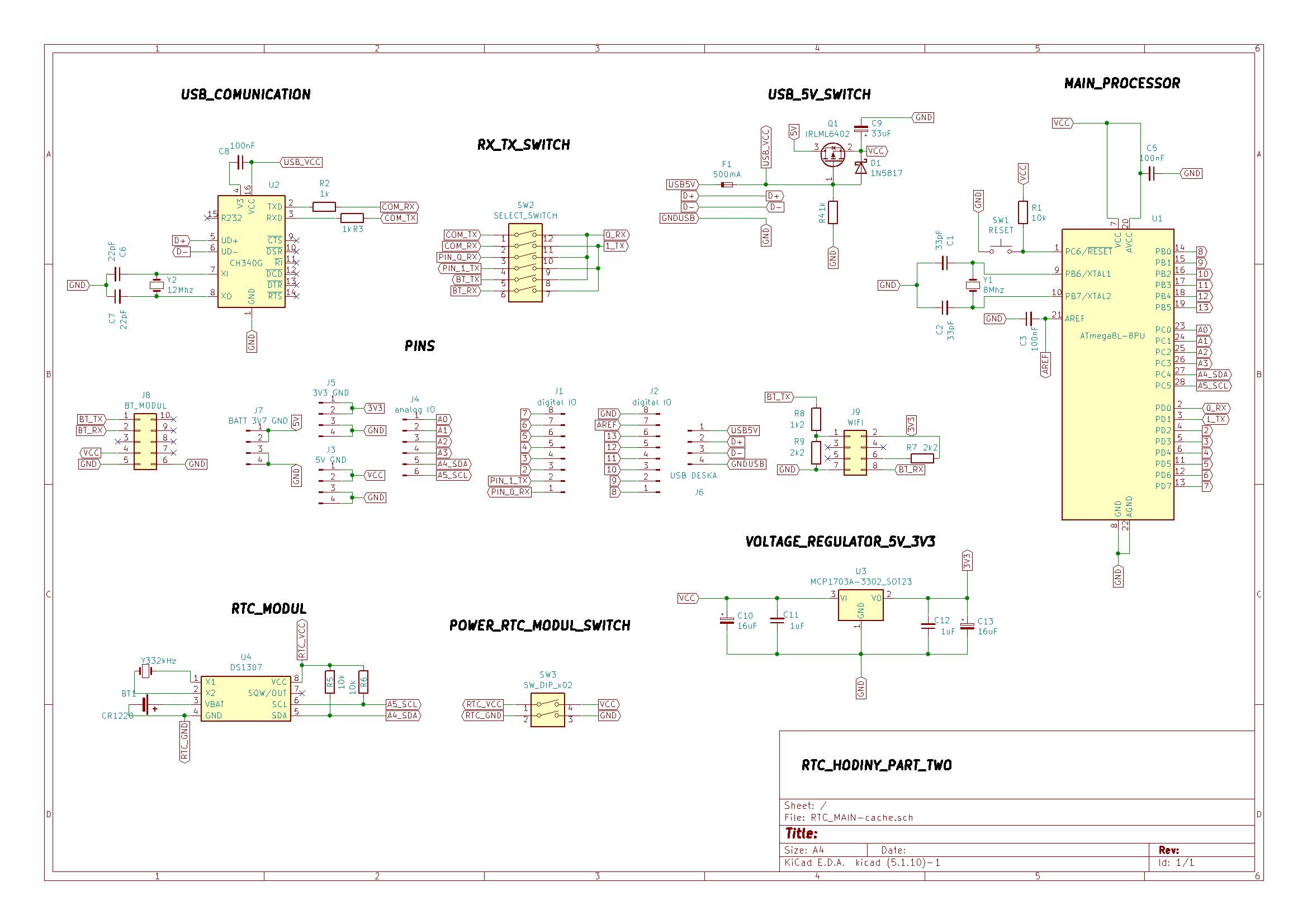
Shcematické zapojení desky.
schema desky
schema desky
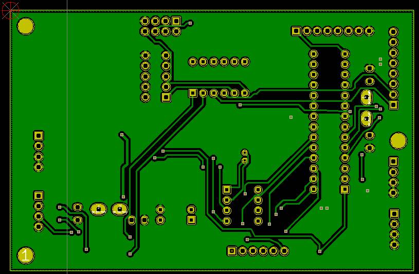
Deska plošného spoje návrh obě strany.
PCB predni strana
PCB predni strana
PCB zadni strana
PCB zadni strana
:twisted: :?: :arrow: :geek: P. Q. M.

Uživatelský avatar
SkullKeep
Příspěvky: 317
Registrován: 23 srp 2017, 18:51
Bydliště: Brno
Kontaktovat uživatele:

Re: ATMEGA8L-8PU Moje klon deska

Příspěvek od SkullKeep » 26 úno 2023, 18:40

Nový pohled na desku ==>>Deska
Diagram zapojení ==>> diagram
:twisted: :?: :arrow: :geek: P. Q. M.

Odpovědět

Kdo je online

Uživatelé prohlížející si toto fórum: Žádní registrovaní uživatelé a 0 hostů