Atmega328 a CH340G

mourison
Příspěvky: 18
Registrován: 07 led 2019, 21:15

Re: Atmega328 a CH340G

Příspěvek od mourison » 08 dub 2021, 22:19

Tak jsem to upravil takto a připojil ledky na TX a RX.
Pin TXD svítí furt a RXD po započetí nahrávání 2x blikne a pak svítí taky furt.
Měřil jsem voltíky na pinu 1 RESET a je tam pořád at se děje cokoliv 4,67 a 4,68 voltíků :/.
Vůbec to nechápu přehodil jsem to napájení za ten kondík :/ už jsem z toho na větvy :D .
Přílohy
Bez názvu.png

Uživatelský avatar
Caster
Příspěvky: 502
Registrován: 11 zář 2019, 09:02

Re: Atmega328 a CH340G

Příspěvek od Caster » 09 dub 2021, 01:57

Bylo by dobré napsat, co chceš vlastně udělat. Moc nerozumím tomu, proč se snažíš zprovoznit holý chip a převodník. Není jednodušší si koupit osazené Arduino a neřešit RESET a DTR ?

Já třeba na testování používám Arduino Pro Mini ATMega328P 3.3V + FTDI převodník.

Problém s přenosem dat na vývojovou desku Arduino Uno

the solution is very simple: selecting the ATmega328P (Old Bootloader) from the Tools –> Processor menu fixed the problem:

ondraN
Příspěvky: 935
Registrován: 08 srp 2019, 20:01

Re: Atmega328 a CH340G

Příspěvek od ondraN » 09 dub 2021, 07:48

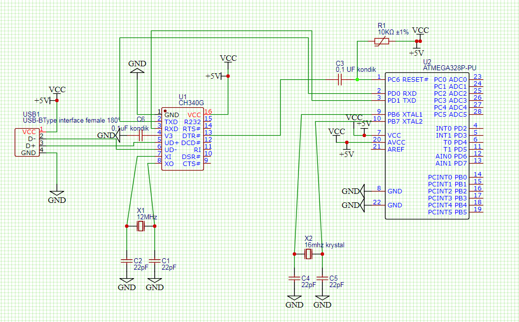
Tohle je schema arduino nano s CH340. Tak tu část s CH340 prostě obšlehni.
http://actrl.cz/blog/wp-content/uploads ... s-rev1.pdf

Uživatelský avatar
kiRRow
Příspěvky: 1340
Registrován: 07 kvě 2019, 07:03
Bydliště: Opava

Re: Atmega328 a CH340G

Příspěvek od kiRRow » 09 dub 2021, 16:34

Ten impulz na tom resetu je tak krátký, že ho nemáš šanci multimetrem změřit. Zkus ještě připojit na ten reset tlačítko a v momentě kdy problikne RX ledka, tak ten MCU tím tlačítkem resetuj manuálně.

Odpovědět

Kdo je online

Uživatelé prohlížející si toto fórum: Žádní registrovaní uživatelé a 0 hostů