Ano, nahradit to problem nieje, kedze povodne procesor komunikoval so SIM800l pomocou software serial a komunikacia atmega <-> PC bola cez Serial,
slúžila na aktualny výpis stavu. Ale kedze moje zapojenie my nedovoluje vyuzit software serial a SIM800L som pripojil priamo na RX,TX piny(0,1) tak som ...
Nalezeno 23 výsledků hledání
Přejít na rozšířené vyhledávání
- 14 říj 2020, 22:11
- Fórum: Software
- Téma: uprava kniznice
- Odpovědi: 5
- Zobrazení: 4449
- 14 říj 2020, 18:59
- Fórum: Software
- Téma: uprava kniznice
- Odpovědi: 5
- Zobrazení: 4449
Re: uprava kniznice
Vyzerá to tak že problém je s funkviou CallandSMS(), po zavolaní na modul funkcia nevyhodnotí ci ide o sms alebo hovor
- 14 říj 2020, 15:44
- Fórum: Software
- Téma: uprava kniznice
- Odpovědi: 5
- Zobrazení: 4449
uprava kniznice
Nazdar, mam zapojenie v ktorom je sim800l zapojený priamo na piny RX,Tx Atmega328p. Nahrajem program a nasledne pripojím na piny rx,tx sim800l.
Avsak kedze som doteraz vyuzíval kniznicu ArduinotechGSMShield a v nej bola riesená komunikácia procesor <-> SIM800l cez softwareSerial potrebujem ju ...
Avsak kedze som doteraz vyuzíval kniznicu ArduinotechGSMShield a v nej bola riesená komunikácia procesor <-> SIM800l cez softwareSerial potrebujem ju ...
- 21 zář 2020, 08:56
- Fórum: Napájení
- Téma: atmega328p-zjednodusene
- Odpovědi: 2
- Zobrazení: 3311
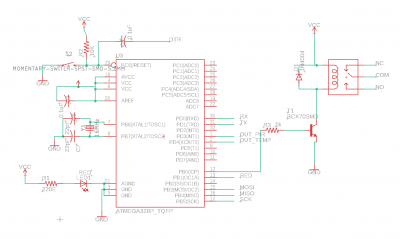
atmega328p-zjednodusene
Nazdar, je potrebné pri tvorbe DPS(osekané arduino) použit aj napäťový regulátor ako to má každé arduino ? resp. môžem atmega328p-au napájať rovno z 5V adaptéra? Prikladám moju schému z eaglu.
- 01 bře 2018, 20:42
- Fórum: Bezdrátová komunikace
- Téma: SIM900 ovladanie vystupou sms
- Odpovědi: 12
- Zobrazení: 8041
Re: SIM900 ovladanie vystupou sms
Velka vdaka
. Konecne som sa nekam pohol.
- 01 bře 2018, 20:09
- Fórum: Bezdrátová komunikace
- Téma: SIM900 ovladanie vystupou sms
- Odpovědi: 12
- Zobrazení: 8041
Re: SIM900 ovladanie vystupou sms
A ked to je v cykle while a potrebujem to pouzit v kode kde potrebujem pouzívat aj ine sucasti kodu nielen tuto slucku ak ma chapes nevadi ze je to zacyklene ? Proste potrebujem aby program fungoval aj mimo tohoto. Napr. aby som mohol posielat sms pri pohybe a sucasne ovladat na dialku rele moduly
- 01 bře 2018, 19:36
- Fórum: Bezdrátová komunikace
- Téma: SIM900 ovladanie vystupou sms
- Odpovědi: 12
- Zobrazení: 8041
Re: SIM900 ovladanie vystupou sms
ano, ale co je toto Buff[BuffIndex-2] predpokladam ze Buff bude pole, len nerozumiem preco to odpocítava BuffIndex-2 atd.
- 01 bře 2018, 18:23
- Fórum: Bezdrátová komunikace
- Téma: SIM900 ovladanie vystupou sms
- Odpovědi: 12
- Zobrazení: 8041
Re: SIM900 ovladanie vystupou sms
A nevedel by si my v kratkosti vysvetlit druhy link tie if? Preco to je prave tak ?
- 01 bře 2018, 10:16
- Fórum: Bezdrátová komunikace
- Téma: SIM900 ovladanie vystupou sms
- Odpovědi: 12
- Zobrazení: 8041
Re: SIM900 ovladanie vystupou sms
Riesim vyhodnotenie dat (textu). Ako pisem ked som pouzival Serial.find() tak to slo ale len zapnut, niekedy sa podarilo aj vypnut led neviete cim by to mohlo byt ? Prislo mi to ako jednoduchy sposob.
- 01 bře 2018, 10:14
- Fórum: Bezdrátová komunikace
- Téma: Sim800l modul problem s registraci do site
- Odpovědi: 45
- Zobrazení: 70448
Re: Sim800l modul problem s registraci do site
Mal som podobny problem, napajanie bolo v poriadku problem bol s registraciou. Nepodarilo sa mi to vyriesit len kupou SIM900 tam to skvele funguje po zapijeni je sim zaregistrovana v priebehu 2-3sekund.